Do you have any question? Call Us +123456780

MxMedical 病理学 《细胞》:教科书又要改写了!科学家首次发现,促炎中性粒细胞在衰老之后竟然有持久的抗炎功能丨科学大发现

《细胞》:教科书又要改写了!科学家首次发现,促炎中性粒细胞在衰老之后竟然有持久的抗炎功能丨科学大发现

| 奇点网 2025-03-02 18:00发布于北京奇点网官方账号

中性粒细胞,是最积极、最强力的免疫细胞之一。

在发生感染之后,它是第一批从血液中赶到发病组织/器官的免疫细胞。

在对抗病原物时,中性粒细胞也非常凶狠,可以吞噬病原物,可以释放活性氧毒杀病原物,甚至还会通过“自杀”的方式捕获病原物

此外,中性粒细胞释放的各种促炎的细胞因子,还会招募更多的免疫细胞到感染部位集结,合力剿灭病原物。因此,一直以来,我们都认为中性粒细胞是一种促炎的免疫细胞。

不过,我们对中性粒细胞的这种认识,现在需要改变了。

前不久,由哈佛医学院罗鸿博和中国医学科学院血液病医院冯四洲领衔的研究团队,在顶级期刊《细胞》上发表一篇重磅研究论文[1],让我们对中性粒细胞有了全新的认知。

他们首次发现,衰老的中性粒细胞会产生一种独特的大型衰老中性粒细胞衍生囊泡(LAND-Vs)。LAND-Vs的表面富集两种信号分子CD47和CD55,其中CD47是经典的“别吃我”信号,可以帮助LAND-Vs免遭吞噬细胞清除;而CD55的存在则是发挥抗炎的作用,通过抑制补体激活,减少中性粒细胞的募集和组织损伤。

不难看出,汇集CD47和CD55于一体的LAND-Vs可以发挥强大而持久的抗炎作用,而且这种抗炎作用甚至远长于中性粒细胞短暂的寿命。我这里简单总结一下,在感染初期,中性粒细胞促炎,消灭病原物;在感染末期,中性粒细胞通过产生LAND-Vs抗炎,防止免疫反应失控、损伤组织。

哈佛医学院的Alan Y. Hsu和中国医学科学院血液病医院的黄清香为论文的共同第一作者。

图片

▲ 论文首页截图

众所周知,中性粒细胞的寿命短,而且被清除的速度非常快。

中性粒细胞的上述特征,让很多科学家猜测中性粒细胞死后可能仍有什么不为人知的功能。

在2004年,科学家首次发现了中性粒细胞会通过“自杀”对抗病原物这一现象[2],并将其命名为中性粒细胞胞外诱捕网(NET)。这一发现虽然强调了中性粒细胞死亡也有潜在功能,但是在随后的20多年里,再也没有类似的新发现。

罗鸿博和冯四洲领衔的团队又围绕衰老的中性粒细胞,展开了新的探索。他们发现,在体外培养的人中性粒细胞的衰老过程中,中性粒细胞并没有自发地产生大量胞外诱捕网(NET)。让他们感到意外的是,他们在中性粒细胞上看到了一些非常巨大的囊泡结构,而且这些细胞外囊泡的形成,与细胞死亡无关。

在分离到这些囊泡之后,他们将它命名为大型衰老中性粒细胞衍生囊泡(LAND-Vs),因为它们比中性粒细胞外泌体(30-100nm)和微囊泡(100-1000nm)大得多,平均大小达到了1μm。在小鼠体内,也发现了类似的LAND-Vs。

此外,与完整的中性粒细胞在培养的最初48小时内迅速减少不同,纯化的LAND-Vs在体外可稳定存在长达5天。而且,在人中性粒细胞中,大部分LAND-Vs是在24到48小时之间产生的。总之,罗鸿博/冯四洲团队初步确认,LAND-Vs来自于存活的衰老中性粒细胞,而且LAND-Vs的产生与细胞凋亡无关。

图片

▲ 中性粒细胞(白箭头)出芽形成LAND-Vs(黄箭头)的过程

发现LAND-Vs的存在之后,罗鸿博/冯四洲团队开始探索LAND-Vs功能。

考虑到LAND-Vs的体积巨大,研究人员先检测了它是否存在类似于中性粒细胞的杀菌功能,研究结果显示,这种功能非常微弱。

在给肺炎小鼠模型注射LAND-Vs之后,会发现肺泡灌洗液里中性粒细胞数量显著减少,促炎细胞因子IL-1β和IL-6减少,病理评分和蛋白质水平也降低。这说明,肺组织的炎症水平降低,组织损伤减轻。但这并不妨碍细菌清除或巨噬细胞招募,还提高了小鼠的存活率。

图片

▲ LAND-Vs的功能

在与其他的囊泡比较之后,罗鸿博/冯四洲团队发现,抗炎是LAND-Vs独有的特征。

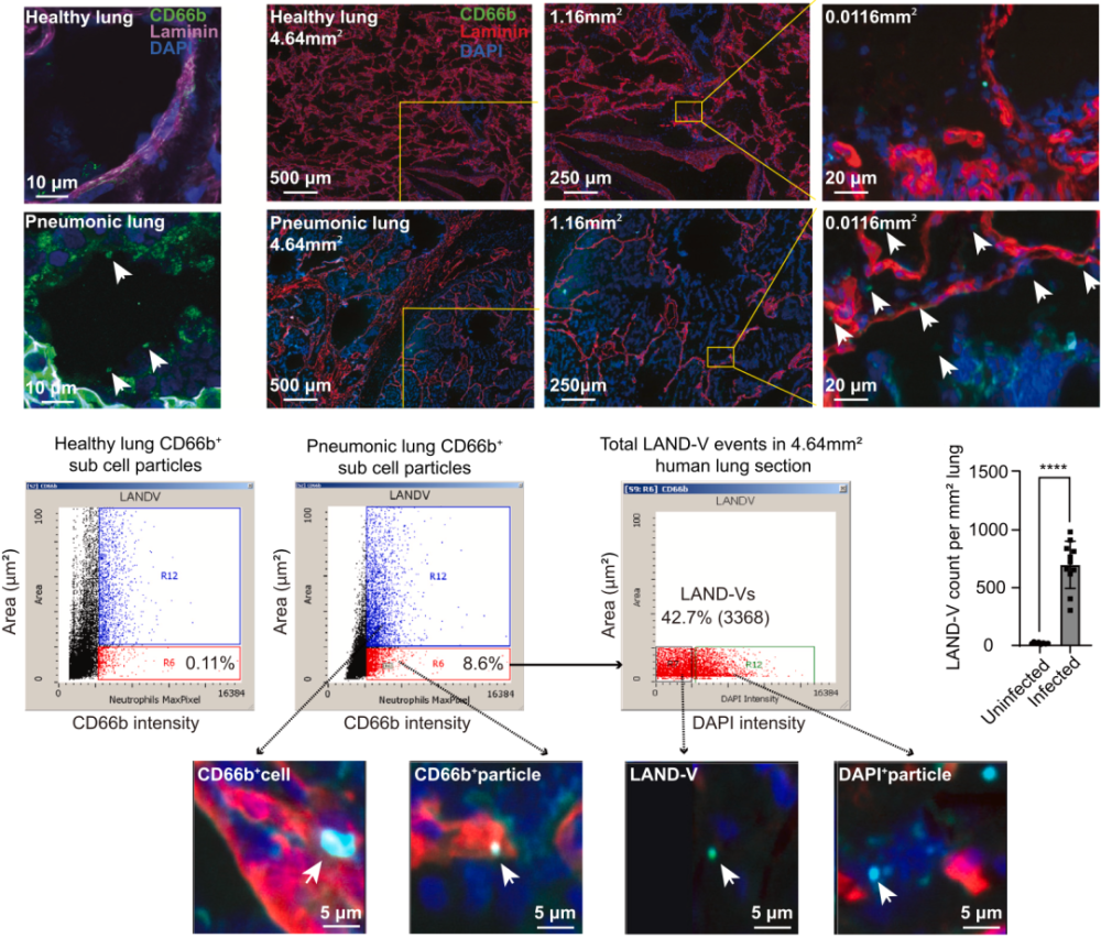
在比较健康人和肺炎患者的肺组织切片之后,他们还发现,与健康组织相比,肺炎患者的肺组织中LAND-Vs要高出约500倍。

图片

▲ 人体内的LAND-Vs分布情况

接下来的问题是,促炎的中性粒细胞产生的LAND-Vs是如何发挥抗炎作用的呢?LAND-Vs的存在时间为什么比中性粒细胞长那么多呢?

罗鸿博/冯四洲团队在分析LAND-Vs的特征时,发现CD55和CD47共表达的亚群占比非常大,达到了40%-60%。这两个标志物的出现,解开了研究人员心中的谜团。

CD55的功能是已知的,它可以通过与C3b和C4b结合,抑制C3转化酶的活性,从而抑制补体级联,保护宿主细胞免受补体介导的损伤。只要敲除CD55,LAND-Vs的抗炎作用就会大大减弱。

至于CD47,我相信大家都不陌生,作为经典的“别吃我”信号,CD47正是LAND-Vs不被吞噬细胞清除的关键所在。

▲ 机制示意图

在研究的最后,罗鸿博/冯四洲团队分析了不同严重程度COVID-19患者血浆中LAND-Vs的水平。

与病情较轻的患者相比,病情较重、入住重症监护室或需要通气的COVID-19患者血液中的LAND-Vs较少。

鉴于LAND-Vs在免疫调节中的作用,研究人员认为,有可能是LAND-Vs的缺乏导致了COVID-19患者肺部炎症的加重和症状的恶化。

总的来说,罗鸿博/冯四洲团队的这项研究成果让我们对中性粒细胞的作用有了全新的认知,再次证实中性粒细胞的功能超越了它短暂的生命周期。此外,这一发现也为炎症性和传染性疾病提供了一个新的治疗靶点。


参考文献:

[1].Hsu AY, Huang Q, Pi X, et al. Neutrophil-derived vesicles control complement activation to facilitate inflammation resolution. Cell. Published online February 3, 2025. doi:10.1016/j.cell.2025.01.021

[2].Brinkmann V, Reichard U, Goosmann C, et al. Neutrophil extracellular traps kill bacteria. Science. 2004;303(5663):1532-1535. doi:10.1126/science.1092385

免责声明:本内容来自互联网平台创作者,不代表本博客和平台的观点和立场。
原文链接:https://news.qq.com/rain/a/20250302A05XAE00

Related Post