| 生物世界 2025-03-02 10:00发布于上海科学领域创作达人
维生素C(Vitamin C,vitC)对人类健康的维护至关重要,其发现历程可以追溯到 17 世纪欧洲的大航海时代,由于长期海航途中缺乏蔬菜和水果,导致大量船员患上了“坏血病”,直到罐头的发明,这一问题才得到有效缓解。
维生素C 对于人体健康来说至关重要,其具有基本的营养作用和潜在的治疗应用。值得注意的是,维生素C 不仅可以预防和治疗坏血病,还在增强免疫系统、治疗癌症等方面展现出潜力,但其具体机制目前仍不十分清楚。
2025 年 2 月 28 日,哈佛医学院附属丹娜法伯癌症研究所赵景教授团队(第一作者何吓俤博士现为上海交通大学医学院附属瑞金医院研究员)在国际顶尖学术期刊 Cell 上发表了题为:Lysine vitcylation is a vitamin C-derived protein modification that enhances STAT1-mediated immune response 的研究论文。
该研究发现了一种全新的蛋白质翻译后修饰——维生素C 修饰(vitcylation),即维生素C修饰多肽或蛋白质中的赖氨酸,形成维生素C化赖氨酸(vitcyl-lysine)。该研究进一步发现,STAT1 第 298 位赖氨酸(STAT1 K298)的维生素C修饰,会抑制自身的去磷酸化,增强干扰素信号通路的激活,进而促进肿瘤抗原呈递和抗肿瘤免疫。

何吓俤博士何吓俤,2012 年本科毕业于厦门大学,2017 年博士毕业于复旦大学,2017年获国家博新计划留复旦大学任博士后研究员,2019年前往哈佛大学医学院丹娜法伯癌症研究所任博士后研究员,2024 年加盟上海交通大学医学院,任上海交通大学医学院附属瑞金医院上海市内分泌代谢病研究所/全生命周期健康管理中心研究员。
蛋白质翻译后修饰(PTM)对生理调节至关重要,通常涉及氨基酸侧链的化学改变。常见修饰包括乙酰化、甲基化、磷酸化和糖基化等。最近的质谱分析揭示了几种新的蛋白质翻译后修饰。这些修饰通过影响蛋白质相互作用、酶活性、稳定性、亚细胞定位和信号通路来调节蛋白质功能。
此前的研究表明,一些含有内酯结构的代谢物能够自发地与蛋白质中的赖氨酸残基发生反应,从而对蛋白质进行蛋白质翻译后修饰。值得一提的是,维生素C同样具有内酯结构。因此,研究团队推测,维生素C或许也能对蛋白质进行翻译后修饰。
在这项最新研究中,研究团队发现,维生素C能够在生理条件下,以 pH 值、肽序列和维生素C剂量为依赖因素,修饰无细胞体系、人类细胞和小鼠细胞中的蛋白质的赖氨酸残基,形成维生素C化赖氨酸(vitcyl-lysine)。研究团队将这种新发现的蛋白质翻译后修饰命名为维生素C修饰(vitcylation)。

维生素C修饰多肽或蛋白质中的赖氨酸残基
接下来,研究团队探究了维生素C修饰在细胞中的功能作用。他们发现,在维生素处理的 E0771 细胞(小鼠乳腺癌细胞系)中对 4604 个癌症和免疫相关基因的表达分析显示免疫和炎症反应基因的上调。基因集富集分析(GSEA)证实,其中排名靠前的上调基因与干扰素(IFN-γ、IFN-α)反应和炎症反应通路相关。

维生素C修饰上调免疫和炎症反应基因的表达
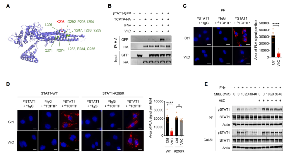
值得注意的是,信号转导与转录激活因子1(STAT1)的激活驱动 IFN 反应通路。在脊椎动物中,STAT1 的第 298 位赖氨酸(STAT1 K298)是高度保守的重要调节位点。基于此,研究团队通过同位素标记和高效液相色谱串联质谱技术(HPLC-MS/MS)证明,维生素C处理导致 STAT1 在 K298 位点发生维生素C修饰。
进一步研究表明,STAT1-K298 位点的维生素C修饰可以抑制其 Y701 位点的去磷酸化,增强 IFN 信号通路的激活。这一调节机制导致肿瘤细胞中 STAT1 介导的 IFN 信号转导增强,以及主要组织相容性复合体(MHC)/人白细胞抗原 1 类(HLA-I)表达增加,增强肿瘤细胞免疫原性并激活抗肿瘤免疫反应。

STAT1-K298位点的维生素C化修饰调控STAT1的磷酸化和激活
鉴于维生素C具有潜在的抗肿瘤作用,研究团队进一步探索了其在增强免疫检查点疗法中的潜力。研究团队对乳腺癌小鼠模型进行了单独的抗 PD-1 抗体治疗或维生素C与抗 PD-1 抗体联合治疗,结果显示,与单独治疗相比,联合治疗更有效地抑制了肿瘤生长。这表明了高剂量的维生素C能够增强癌症免疫治疗反应。

维生素修饰增加 STAT1 介导的抗肿瘤免疫反应
总的来说,这项发表于 Cell 的研究报道了一种新型的、独特的蛋白质翻译后修饰——维生素C修饰(vitcylation),并证明了 STAT1 的维生素C修饰通过调节干扰素信号通路增强肿瘤细胞免疫原性和免疫细胞活化,从而促进抗肿瘤免疫反应。这些研究结果为维生素C在蛋白质修饰和免疫调节方面的作用提供了分子机制层面的全新见解,对肿瘤治疗应用具有重要意义。

论文链接: https://www.cell.com/cell/fulltext/S0092-8674(25)00145-X
免责声明:本内容来自互联网平台创作者,不代表本博客和平台的观点和立场。
原文链接:https://news.qq.com/rain/a/20250302A02PDO00