心力衰竭是全球性的健康难题,发病率不断攀升,给患者的生活质量和医疗系统带来沉重负担。心包脂肪组织(pericardial adipose tissue, PAT)在心血管疾病中的作用日益受到关注,其分泌的细胞外囊泡(extracellular vesicles, EVs)可能参与了心肌重塑和心力衰竭的发生发展,细胞外囊泡中的微小RNA(microRNA, miRNA)可以调节基因表达,影响细胞的生理功能。
传统中医认为,益气活血疗法在治疗心力衰竭方面具有一定的优势。此前研究发现,黄芪-丹参汤(Huangqi-Danshen decoction, HDD)具有抗心肌重塑和抗炎等功效,可能是通过调节AMPK信号通路发挥作用,但其具体机制尚不清楚。
近日,一项发表于Phytomedicine的研究“Huangqi-Danshen decoction improves heart failure by regulating pericardial adipose tissue derived extracellular vesicular miR-27a-3p to activate AMPKα2 mediated mitophagy”揭示了HDD在改善心力衰竭方面的新机制,即通过调节PAT衍生的EVs中的miR-27a-3p,激活AMPKα2介导的线粒体自噬,从而改善心肌细胞的能量代谢和心肌重塑。这一发现为心力衰竭的治疗提供了新的靶点和策略,也为传统中药在心血管疾病治疗中的应用提供了科学依据。

实验方法与分组
研究人员首先通过TAC法诱导大鼠心力衰竭模型,随后将实验大鼠随机分为模型组、HDD低剂量组、HDD高剂量组、培哚普利组、假手术组PAT来源的EVs组(NC-EVs)、HF大鼠PAT来源的EVs组(HF-EVs)以及HDD+HF-EVs组。在实验过程中,运用超声心动图、组织病理学检查、分子生物学技术等手段,对大鼠的心脏功能、心肌重塑、细胞信号通路等多个方面进行了全面而深入的检测和分析。
实验结果分析
1. HDD对心脏功能和心肌重塑的影响
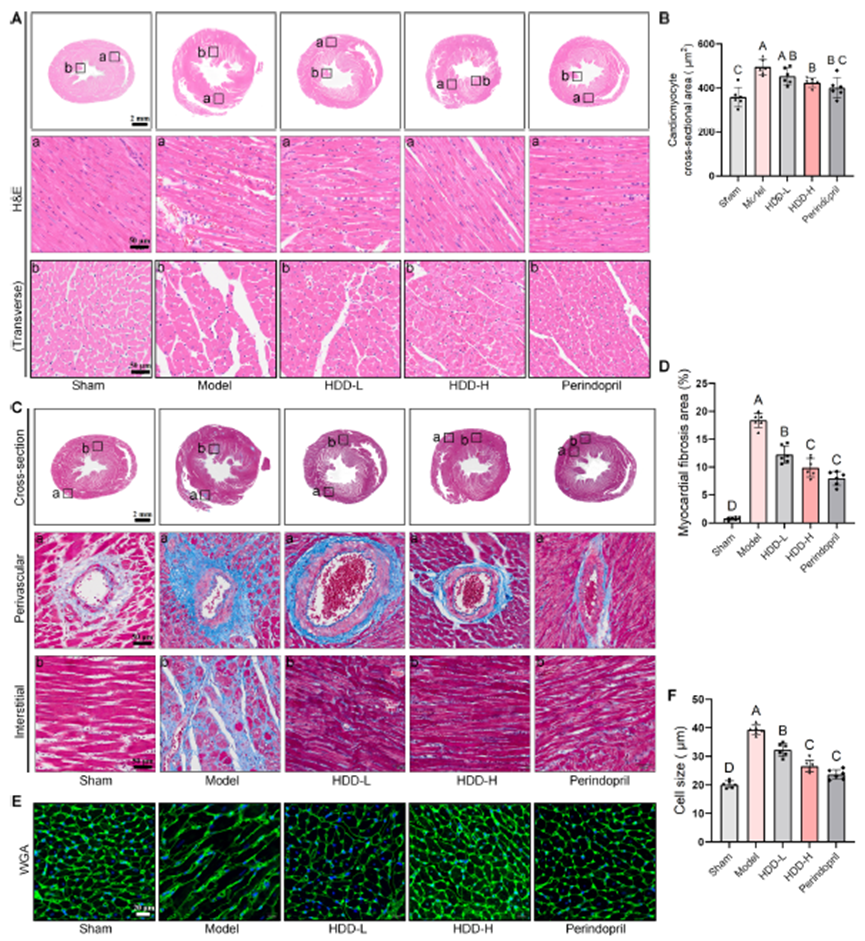
心脏功能指标改善:超声心动图结果显示,TAC手术导致大鼠的射血分数(EF)和缩短分数(FS)显著降低,左心室舒张末期内径(LVIDd)和左心室收缩末期内径(LVIDs)增加,而HDD和培哚普利的给药有效恢复了心脏功能。血清中脑钠肽(BNP)水平的变化也支持了这一结果,HDD治疗组的BNP水平降低,表明心脏功能得到改善。此外,心脏重量与胫骨长度的比值(HW/TL)也被用于量化心肌肥大程度,TAC显著增加了HW/TL比值,而HDD和培哚普利治疗显著降低了该比值。
心肌组织学变化:通过苏木精-伊红(H&E)染色和Masson染色观察心肌组织形态学变化。H&E染色显示TAC大鼠出现明显的心肌肥大、心肌细胞损伤、炎症浸润和心脏横截面面积增大,而HDD和培哚普利治疗后,心脏形态恢复正常,心肌细胞排列有序,炎症浸润减少。Masson染色表明TAC显著增加了心肌间质和血管周围纤维化,HDD治疗则减少了纤维化区域和胶原体积分数。
图1. HDD对HF大鼠心肌肥厚和心肌纤维化有抑制作用
2. HDD对炎症和线粒体自噬的影响
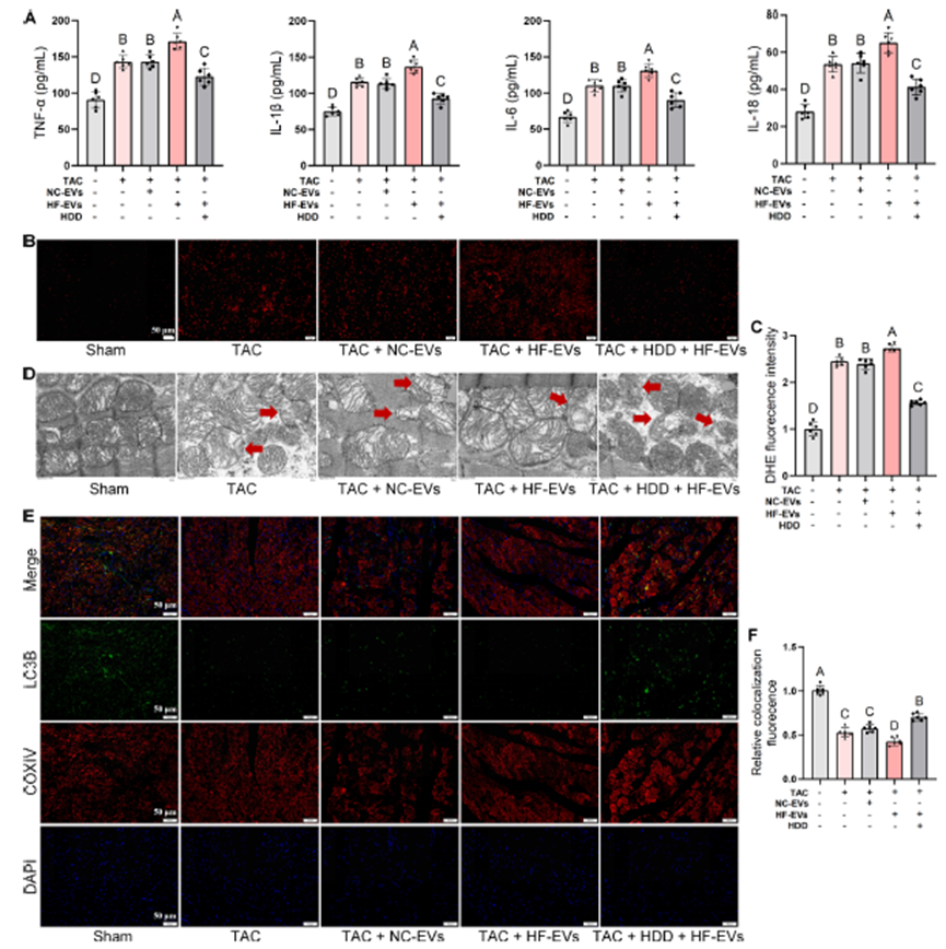
炎症因子水平变化:酶联免疫吸附测定(ELISA)结果显示,压力过载使大鼠血清中肿瘤坏死因子-α(TNF-α)、白细胞介素-1β(IL-1β)、白细胞介素-6(IL-6)和白细胞介素-18(IL-18)等炎症因子水平升高。来自正常PAT的EVs未加剧炎症,而来自HF大鼠PAT的EVs则使炎症恶化,HDD治疗部分逆转了这种炎症损伤。
氧化应激和线粒体自噬变化:二氢乙锭(DHE)染色发现压力过载显著刺激心肌组织中活性氧(ROS)的产生,正常PAT来源的EVs未进一步升高ROS水平,但HF大鼠PAT来源的EVs增加了ROS水平,HDD治疗显著降低了ROS水平。
透射电镜(TEM)结果显示压力过载大鼠的线粒体肿胀、变形,嵴受损,HF大鼠PAT来源的EVs加剧了线粒体损伤,而HDD干预使受损线粒体被自噬体吞噬,表明线粒体自噬活性增加。免疫荧光双染色显示压力过载大鼠线粒体自噬标记物(LC3B和COXIV)的共定位荧光显著降低,HF大鼠PAT来源的EVs进一步降低了共定位水平,HDD治疗则提高了共定位水平。
图2. HDD通过激活被PAT衍生的EVs抑制的线粒体自噬来发挥抗炎作用
3. PAT来源的EVs的特性及相关机制研究
EVs的表征:从PAT中提取的EVs在透射电镜下观察到经典的小球状囊泡,纳米颗粒跟踪分析(NTA)显示其粒径分布在100-300nm之间,Westernblot检测到其表达TSG103和CD63,不表达Calnexin,表明提取的EVs具有典型的EVs特征,纯度高、质量合格,可用于后续实验。将PKH67标记的PAT来源的EVs与H9c2心肌细胞共培养6小时后,在激光共聚焦显微镜下观察到EVs被心肌细胞摄取。
miRNA测序与分析:高通量测序筛选出HF大鼠PAT来源的EVs中42个差异表达miRNAs(DEMs),与假手术组相比,有19个上调和23个下调。GO和KEGG分析发现DEMs富集于AMPK等信号通路。通过生物信息学分析和实验验证,确定miR-27a-3p为关键miRNA,其在HF大鼠PAT来源的EVs中高度表达,且靶向结合PRKAA2(AMPKα2)。
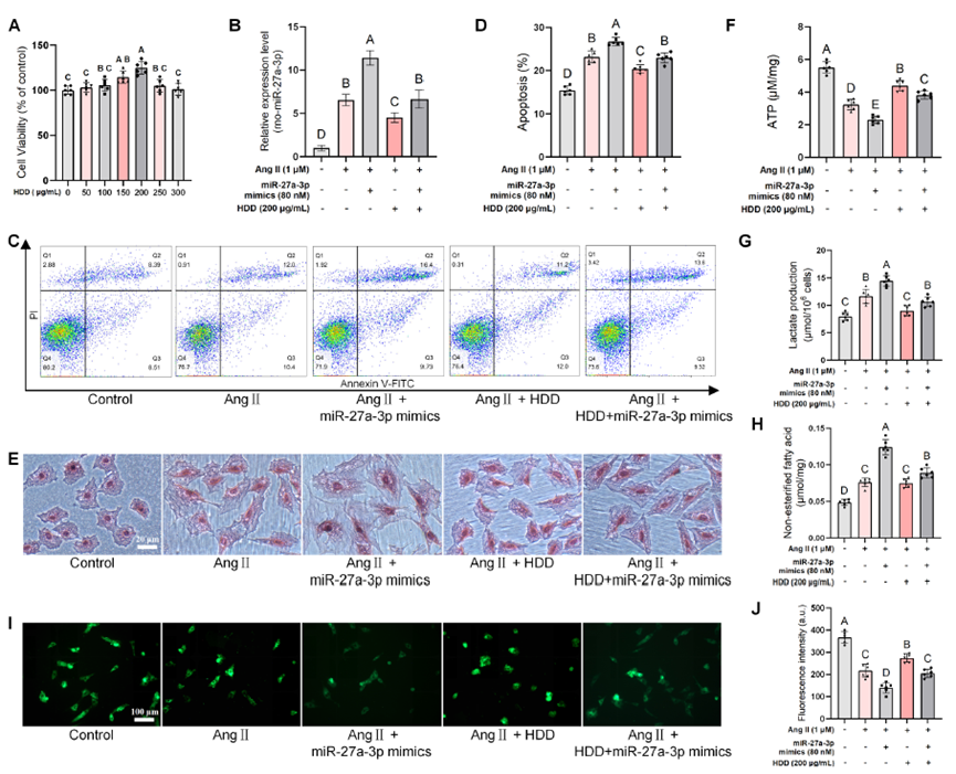
HDD对心肌细胞能量代谢和线粒体自噬的调节机制:在体外细胞实验中,使用血管紧张素II(AngII)诱导H9c2心肌细胞肥大模型,发现HDD在一定浓度范围内对细胞无毒性。PCR结果显示AngII显著升高miR-27a-3p表达,转染miR-27a-3pmimics进一步升高其水平,而HDD干预显著抑制了miR-27a-3p表达。流式细胞术显示HDD抑制了miR-27a-3pmimics诱导的细胞凋亡。此外,HDD还能改善AngII诱导的心肌细胞能量代谢紊乱,增加脂肪酸摄取和ATP生成,降低乳酸产生。
机制研究表明,miR-27a-3p过表达降低了AMPKα2和线粒体自噬相关基因(PINK1、Parkin、LC3B)的mRNA水平,增加了p62mRNA水平,HDD干预可逆转这些变化。蛋白-蛋白对接和Westernblot分析证实AMPKα2与PINK1结合,HDD通过激活AMPKα2/PINK1/Parkin信号通路,促进线粒体自噬,保护心肌细胞免受损伤。
图3. HDD抑制PAT来源的外泌体miR-27a-3p以改善心肌细胞的能量代谢
总结
综上所述,本研究表明HDD通过抑制心力衰竭大鼠PAT来源的外泌体miR-27a-3p,激活AMPKα2介导的线粒体自噬,改善心肌细胞能量代谢和心肌重塑,发挥抗炎和抗心力衰竭的作用。这一研究成果为黄芪-丹参汤在心力衰竭治疗中的应用提供了坚实的科学依据,也为中医药治疗心血管疾病开辟了新的思路和方向。未来,还需要进一步深入研究其作用机制,优化药物配方和治疗方案,为心力衰竭患者带来更多的希望和福祉。
参考文献:
Chen Z, Zhang M, Xu Q, et al. Huangqi-Danshen decoction improves heart failure by regulating pericardial adipose tissue derived extracellular vesicular miR-27a-3p to activate AMPKα2 mediated mitophagy. Phytomedicine. 2024;135:156187. doi:10.1016/j.phymed.2024.156187