生物谷 | 2024-11-16 19:58生物谷官方账
人的一生中,大约有三分之一的时间是在睡眠中度过的。然而,在现代社会快节奏的工作与生活方式下,人们的睡眠时间不仅变得越来越短,而且更加碎片化。这种趋势导致了广泛的睡眠障碍问题,如入睡困难、夜间频繁醒来等,严重影响了“睡眠困难者”的身心健康。因此,如何有效地解决失眠问题已成为生物学领域研究的一个重要课题。
我们的身体拥有两种古老的自我保护机制:昼夜节律系统和压力应激系统。昼夜节律帮助我们调整生理活动以适应地球的自然光暗周期;而压力应激系统则使我们在面对紧急情况时能够迅速做出反应。近年来,肠道菌群作为影响健康的“第三大脑”引起了广泛的关注,其对多种生理过程的影响已被深入研究。但是,这三个系统之间是否存在相互作用,尤其是在压力导致的失眠问题上,仍是一个亟待解答的问题。
为了搞清楚这个问题,近日,来自爱尔兰科克大学的克莱恩教授团队在cell metabolism上发表了题为Gut microbiota regulates stress responsivity via the circadian system的研究论文。研究发现:肠道菌群能够通过调整下丘脑-垂体-肾上腺 (HPA)轴的昼夜节律来维持机体对压力应激的正反馈,并且,这一生物学过程是全天候运作的,贯穿24小时。这一发现除了进一步揭示肠道健康与精神状态的密切联系,还提示我们,或许可以通过维护肠道健康来改善由压力引起的相关问题,如失眠和其他情绪障碍。

肠道菌群昼夜节律变化维持大脑功能
以往的研究表明肠道菌群的昼夜节律变化是维持宿主代谢健康的关键,那么这种影响是否也对大脑有功能上的影响呢?
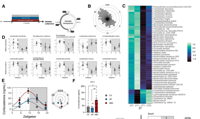
为了探究这个问题,研究人员使用宏基因组测序对小鼠肠道菌群进行了宏基因组测序,研究结果显示,昼夜节律对乳酸菌属的影响尤为显著,特别是罗伊氏乳杆菌(Lactobacillus reuteri)和詹氏乳杆菌(Lactobacillus johnsonii)。这两种乳杆菌经常作为益生菌添加在酸奶、食品补充剂中。

图1:肠道微生物群全天动态调节皮质酮和视交叉上核(SCN)转录组的节律性
已有研究表明,肠道菌群能够调节下丘脑-垂体-肾上腺(HPA)轴的应激反应及皮质酮的基础水平。基于此,研究人员进一步探讨了昼夜节律是否在这一过程中扮演重要角色。结果表明,肠道菌群的状态确实显著影响了血清中皮质酮的组成。
为进一步探究肠道菌群如何影响大脑功能,研究人员收集了实验组小鼠的视交叉上核(SCN)、海马体和杏仁核样本,并进行了RNA转录组测序。分析结果显示,肠道菌群的变化影响了SCN中与昼夜节律相关的基因表达,如Bmal1、Clock、Per1/2 和 Cry1/2。此外,通过基因本体论(GO)富集分析,研究人员发现肠道菌群的昼夜节律参与了皮质酮的昼夜分泌调节,这一过程与SCN内昼夜节律通路的破坏密切相关。这些发现表明,肠道菌群不仅影响中枢昼夜节律,还参与调控外周组织与中枢时钟同步的下游信号机制,从而对脑部压力应激反应产生时间依赖性的影响。

图2:肠道菌群的缺乏改变了海马体和杏仁核转录组的节律性变化
对脑部压力应激的调节取决于时间变化和益生菌群
边缘系统是高等脊椎动物中枢神经系统中由古皮层、旧皮层演化成的大脑组织以及和这些组织有密切联系的神经结构和核团的总称。由于其在大脑压力应激反应中的重要性,研究人员特别关注了海马体和杏仁核的转录组昼夜节律变化。
研究发现,肠道菌群改变了这两个区域中多个昼夜节律基因的表达模式,包括海马体中的Bmal1、Clock、Per2、Cry2 和 Rorα,以及杏仁核中的Clock、Per2 和 Cry2。值得注意的是,在无菌小鼠(GF小鼠)或经抗生素处理的小鼠中,海马体中有1,524个转录本、杏仁核中有505个转录本丧失了正常的昼夜节律性。进一步的靶向富集分析显示,这些受影响的基因大多与应激反应、糖皮质激素反应等功能相关,提示肠道菌群通过影响关键脑区的压力通路昼夜节律性来调节应激反应。

图3:肠道菌群的破坏导致大脑中谷氨酸代谢的不同昼夜模式
为了全面了解肠道菌群对大脑代谢的影响,研究人员还采用了代谢组学方法。结果显示,肠道菌群的改变导致了大脑中谷氨酸代谢的昼夜节律性变化,进而影响了应激反应性。
此外,在去除小鼠肠道菌群后,观察到HPA轴功能的昼夜节律模式受到破坏,并伴有下丘脑血脑屏障功能受损的现象。这些发现共同表明,肠道菌群对大脑和循环皮质酮节律的影响可能转化为生理和行为上的变化,特别是在压力情境下。

图4:肠道菌群耗竭导致对压力反应和压力敏感行为的昼夜变化
通过上述结果,本研究揭示了HPA轴基础功能的改变会以一天中特定时间段的形式转化为皮质酮应激反应的变化,表现为应激时皮质酮释放延迟,以及应激敏感的社交行为受损。
令人鼓舞的是,这种损伤可以通过在一天中的特定时间给予罗伊氏乳杆菌来恢复。这意味着,像酸奶这样的常见食品中所含有的益生菌可能在对抗压力和改善睡眠质量方面发挥着重要作用!
这项最新的研究再次强调了肠道菌群在应对这些心理健康问题中的重要作用。尽管这一观点并不新鲜,但通过详细而严密的实验结果,我们不得不重新审视肠道菌群的多面性和持久影响力。
那么,肠道菌群还会受到哪些更深层次的生物学过程的调节呢?

肠道菌群、压力与抑郁
无独有偶,在我们不久前发表的一篇推文《它竟是压力与抑郁背后的秘密操纵者!最新研究表明:压力通过影响肠道中的布氏腺活动,改变肠道菌群平衡,对大脑和免疫系统造成影响》中,就揭示了大脑中压力应激与肠道微生物群变化之间的关系。
在生物学研究中,结构与功能往往是相辅相成的。有趣的是,这项顶级研究不仅关注了压力与肠道菌群之间的生物学机制,还特别考察了肠道的解剖结构。研究发现,十二指肠中的布氏腺对于肠道中乳酸杆菌的繁殖和功能发挥至关重要。而乳酸杆菌正是我们在前述研究中提到的,能够保护大脑免受应激反应影响并调节昼夜节律变化的关键成员之一。
小结
压力和失眠常常让人感到无助和沮丧,但上述研究为那些深受其扰的人们带来了希望。研究表明,通过补充益生菌(如乳酸杆菌),我们可以找到一种简单而有效的途径来改善睡眠质量和增强抗压能力。这些益生菌不仅能够调节肠道健康,还能通过复杂的肠道-大脑轴影响我们的精神状态和昼夜节律。
因此,对于那些饱受压力和失眠困扰的人来说,日常饮食中加入富含益生菌的食物,如酸奶或其他发酵食品,或许是一种值得尝试的方法。这不仅能够帮助我们更好地应对日常生活中的压力,还能在夜晚享受更加宁静和深沉的睡眠。
参考文献:
1. Tofani, Gabriel S S et al. “Gut microbiota regulates stress responsivity via the circadian system.” Cell metabolism, S1550-4131(24)00399-1. 2 Nov. 2024, doi:10.1016/j.cmet.2024.10.003
2. https://mp.weixin.qq.com/s/a2KzOD6mqaFWOF5MvgrV4Q
免责声明:本内容来自互联网平台创作者,不代表本博客和平台的观点和立场。
原文链接:https://news.qq.com/rain/a/20241116A076UP00