| 奇点网 2025-02-12 18:00发布于北京奇点网官方账号
风流总被雨打风吹去”,辛弃疾的这句词用来形容二甲双胍当前在抗癌应用中的境遇,真是再合适不过了。奇点糕也是恍然才发现,曾经的“神药”过去一年竟然只被提到了一次,似乎在一些早期临床研究折戟之后,用二甲双胍助力癌症治疗的热度就慢慢消散殆尽了,难道之前的各种实验室探索都白做了吗?问题到底出在哪里,也得搞清楚吧?
近日,美国贝勒大学医学院团队在Cell Reports Medicine期刊发表的研究成果就显示,以二甲双胍为代表的双胍类药物,对三阴性乳腺癌(TNBC)的影响实际上是剂量依赖性的,高剂量二甲双胍能有效抑癌,但由于二甲双胍的生物利用度低,按临床获批剂量来用药,反而会使二甲双胍在较低的药物浓度下助力癌细胞的脂肪酸β-氧化(FAO),抑癌变促癌了!
研究显示,二甲双胍在较低的药物浓度下会激活AMPK-乙酰辅酶A羧化酶(ACC)-FAO信号进程,使癌细胞发生线粒体代谢重编程,并激活c-Src激酶信号通路加速肿瘤生长;而设法阻断FAO进程或c-Src激酶信号通路,如使用酪氨酸激酶抑制剂(TKI)达沙替尼抑制Src通路,即可与二甲双胍协同增效,成为潜在的联合治疗策略[1]。

一图总结论文发现
其实早在2016年就有学者指出[2],各种展示二甲双胍“神药”属性的癌症领域临床前研究中,小鼠体内的二甲双胍浓度换算过来,往往能达到人类糖尿病患者的数倍,因此按治疗2型糖尿病时的给药剂量使用二甲双胍,无法使癌症患者体内的血药浓度达到足够抑癌的水平,这可能就解释了后续许多临床研究的“翻车”。但这回从抑癌变促癌,还是反转得太狠了。
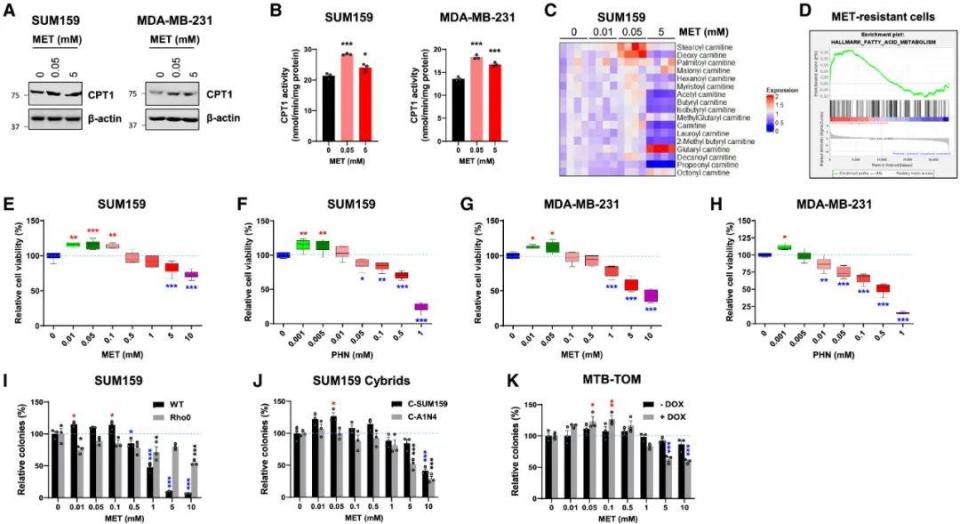
贝勒大学医学院团队在本次研究中,首先用TNBC异种移植模型证实了既往研究的发现,即按临床用药剂量使用时,由于生物利用度在体内和体外的巨大差异,二甲双胍在异种移植模型小鼠体内的浓度会迅速降至低水平。同时,研究者们通过既往发表的计算模型预测,随着二甲双胍浓度上升,AMPK激酶的磷酸化水平也会相应上升,使其下游的FAO通路激活,但二甲双胍剂量足够高就可抑制这种现象,同理的剂量依赖性关系还有线粒体ATP生成。
研究者们又在细胞实验中发现,低剂量二甲双胍可通过上调TNBC细胞AMPK和ACC的磷酸化水平,激活FAO进程来促癌,导致AMPK磷酸化水平上调的是上游响应低剂量二甲双胍的LKB1、CaMKK2等激酶,而被AMPK-ACC通路诱导表达的则是FAO通路限速酶——肉碱棕榈酰转移酶1 (CPT1) 。代谢组学分析也显示,低剂量二甲双胍可增加肉毒碱及其代谢物水平,而高剂量二甲双胍恰好相反,证实FAO代谢进程活性确实受到调控。


低剂量二甲双胍可激活AMPK-ACC-FAO信号进程促癌
既然低剂量二甲双胍是靠着激活FAO代谢通路促癌,敲低相关基因表达水平或使用小分子CPT1抑制剂,就是很容易想到的反制策略,研究者们也证实用这两种手段配合二甲双胍给药,就能让二甲双胍重新从促癌反派变回抑癌正派,但实验中使用的CPT1抑制剂分别是在研药物(etomoxir)和尚未获批的老药新用途(Ranolazine),有没有别的路子呢?
巧了,研究团队在2016年发表的一项成果显示,TNBC细胞发生代谢重编程、FAO活跃时可激活c-Src激酶促癌[3],因此二甲双胍也可能影响到这条路径。实验结果显示,高剂量二甲双胍处理可显著下调Src信号通路致癌性,二甲双胍联合CPT1抑制剂效果则更明显,且该作用与二甲双胍的降血糖能力无关,换用其它降糖药无法起到相似的影响。

二甲双胍可通过调控FAO进程影响Src信号通路致癌性
所以说,即使不能直接抑制FAO进程,抑制Src信号通路也能帮二甲双胍“趋利避害”,而在已获批的抗癌药物中,达沙替尼就能有效抑制Src活性,它也在实验中成功与二甲双胍协同增效。不过,给小鼠喂食高脂饮食就能削弱二甲双胍+达沙替尼联合治疗的抑癌作用,毕竟脂肪多了就坏事嘛,所以在治疗TNBC时,注意控制患者饮食的脂肪含量也有必要。

达沙替尼+二甲双胍也有协同作用
说起来,TNBC也算是乳腺癌治疗近年来发展最快的亚型之一,各位不妨移步《医学趋势30讲》,好好了解一下乳腺癌治疗的变革~
参考文献:
[1]Park J H, Jung K H, Jia D, et al. Biguanides antithetically regulate tumor properties by the dose-dependent mitochondrial reprogramming-driven c-Src pathway[J]. Cell Reports Medicine, 2025.
[2]Chandel N S, Avizonis D, Reczek C R, et al. Are metformin doses used in murine cancer models clinically relevant?[J]. Cell metabolism, 2016, 23(4): 569-570.
[3]Park J H, Vithayathil S, Kumar S, et al. Fatty acid oxidation-driven Src links mitochondrial energy reprogramming and oncogenic properties in triple-negative breast cancer[J]. Cell Reports, 2016, 14(9): 2154-2165.
免责声明:本内容来自互联网平台创作者,不代表本博客和平台的观点和立场。
原文链接:https://news.qq.com/rain/a/20250212A07LDK00