| 转化医学网 2025-02-08 18:28发布于上海转化医学网官方账

【导读】免疫检查点阻断(ICB)疗法通过靶向程序性细胞死亡配体1(PD-L1)/程序性细胞死亡蛋白1(PD-1)轴以及细胞毒性T淋巴细胞相关蛋白4(CTLA-4),已在多种癌症类型中展现出显著的临床效果。然而,目前只有少数患者能够从ICB疗法中获益,这表明免疫检查点的潜在机制尚未完全明确。
2月6日,大连医科大学刘雪峰/詹启敏团队在《Advanced Science》期刊上发表了一篇题为“Loss of MNX1 Sensitizes Tumors to Cytotoxic T Cells by Degradation of PD-L1 mRNA”的研究论文。该研究发现,运动神经元和胰腺同源框1(MNX1)能够促进肿瘤免疫逃逸。MNX1通过稳定PD-L1 mRNA而非激活其转录,从而增加癌细胞中PD-L1的表达。从机制上讲,MNX1存在于癌细胞的细胞质中,与多功能DNA/RNA结合蛋白Y盒结合蛋白1(YBX1)相互作用,增强YBX1与PD-L1 mRNA的结合。MNX1的缺失能够激活细胞毒性T细胞介导的抗肿瘤免疫反应,并使肿瘤对CTLA-4阻断疗法更加敏感。此外,MNX1还以免疫独立的方式促进癌细胞的肿瘤进展。研究进一步发现,MNX1通过含HECT和RLD结构域的E3泛素蛋白连接酶2(HERC2)被其相邻的长链非编码RNA MNX1-AS1上调。这些结果表明,MNX1是一种具有潜在治疗价值的新型免疫检查点调节剂。
在癌症进展过程中,肿瘤会逐渐获得免疫抑制机制以逃避免疫监视。免疫检查点通路的激活是肿瘤免疫逃逸的关键机制之一。肿瘤细胞表面表达的PD-L1与活化T细胞上的PD-1结合,形成一个主要的抑制性免疫检查点,从而抑制T细胞的抗肿瘤功能。因此,阻断免疫检查点,尤其是PD-L1/PD-1轴,在多种癌症类型中,如黑色素瘤、非小细胞肺癌、乳腺癌以及食管癌(ESCA)中,已显示出令人鼓舞的临床效果。然而,在许多情况下,只有部分患者能够从免疫检查点阻断(ICB)治疗中获益,甚至有些患者还会产生获得性耐药,这表明免疫检查点通路的机制尚未完全明确。
PD-L1的表达是预测PD-1或PD-L1抑制剂响应的重要生物标志物。PD-L1可以被肿瘤微环境中产生的炎症细胞因子诱导,例如γ干扰素(IFN-γ)和肿瘤坏死因子α(TNF-α)。此外,致癌通路、基因改变、表观遗传修饰以及翻译后修饰也是癌症中PD-L1表达的调节机制。PD-L1 mRNA的稳定性同样参与了PD-L1表达的调节。除了微小RNA介导的PD-L1 mRNA降解外,RNA结合蛋白人类抗原R(HuR)和GTP酶激活蛋白(SH3结构域)结合蛋白2(G3BP2)会与PD-L1 mRNA结合并使其稳定,从而增加PD-L1的表达。然而,调节PD-L1表达的机制仍不完全清楚,进一步深入了解PD-L1表达的调节机制将有助于发现新的治疗靶点,并提高PD-L1/PD-1阻断或其他免疫检查点阻断疗法的疗效。
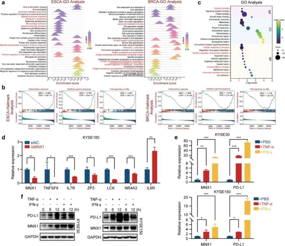
MNX1与癌症免疫反应的相关性
01
为全面了解MNX1在癌症中的作用,研究人员进行了功能和通路富集分析。分析结果表明,MNX1与多种人类癌症(包括食管鳞状细胞癌(ESCA)、乳腺浸润性癌(BRCA)、结直肠癌(CRC)和肺腺癌(LUAD))中的免疫相关功能和通路密切相关。为确认MNX1与癌症免疫之间的关联,研究人员通过转染MNX1 siRNA沉默ESCC细胞系KYSE150中MNX1的表达,该细胞系中MNX1的表达相对较高。对MNX1被抑制的KYSE150细胞和对照细胞进行RNA测序(RNA-seq)和GO分析,结果表明,MNX1的缺失导致免疫相关过程的富集。随后,研究人员通过RT-qPCR验证了一些免疫相关基因的表达情况,观察到的结果与RNA测序结果一致。为了探究MNX1是否能对炎症细胞因子作出响应,研究人员分别用IFN-γ和TNF-α处理KYSE150和KYSE30细胞。结果表明,MNX1在mRNA和蛋白质水平上均因IFN-γ和TNF-α刺激而上调,这与已知的反应基因PD-L1的表现一致。综上所述,这些结果表明MNX1可能参与肿瘤免疫反应的调节。
MNX1 与癌症免疫反应相关
MNX1的耗竭增强T细胞的抗肿瘤免疫能力
02
基于MNX1在PD-L1中的调节作用,研究人员进一步探究了MNX1的缺失是否会影响抗肿瘤免疫反应。研究人员将MNX1基因敲除的4T1细胞和对照细胞分别接种到BALB/c裸鼠(免疫缺陷)和BALB/c小鼠(免疫健全)体内。研究发现,在免疫缺陷和免疫健全的小鼠模型中,MNX1的缺失均抑制了4T1细胞的生长。然而,免疫健全模型中的抑制效果比免疫缺陷模型中的更为显著,这表明肿瘤发生性的差异可能归因于免疫监视。随后,研究人员从免疫健全小鼠的4T1肿瘤中分离出淋巴细胞,并通过流式细胞术进行分析。研究显示,MNX1的缺失增加了肿瘤中CD8+ T细胞的浸润。此外,研究人员还观察到MNX1的缺失导致产生颗粒酶B(GzmB)和IFN-γ的CD8+ T细胞增加。与此同时,在KYSE150细胞中敲除MNX1也增加了共培养的Jurkat细胞中GzmB和IFN-γ的产生。此外,在小鼠4T1肿瘤中敲除MNX1后,PD-L1的表达水平下降。综上所述,这些发现表明,MNX1的缺失通过破坏PD-L1 mRNA的稳定性来激活T细胞介导的抗肿瘤免疫,从而抑制肿瘤生长。
【参考资料】https://advanced.onlinelibrary.wiley.com/doi/full/10.1002/advs.202403077
免责声明:本内容来自互联网平台创作者,不代表本博客和平台的观点和立场。
原文链接:https://news.qq.com/rain/a/20250208A0773300