| 转化医学网 2025-04-12 14:15发布于上海转化医学网官方账号


【导读】黑色素瘤是十大常见恶性肿瘤之一,对人类健康构成重大威胁。深入了解其进展的分子机制对于推进治疗策略和改善治疗效果至关重要。
4月9日,昆明医科大学研究团队在期刊《Cell Death&Disease》上发表了题为“MTCH2 regulates NRF2-mediated RRM1 expression to promote melanoma proliferation and dacarbazine insensitivity”的研究论文,本研究中,基于生物信息学分析和实验验证,研究人员确定线粒体载体同源物 2(MTCH2)是黑色素瘤增殖的关键调节因子。从机制上讲,MTCH2 增强了NRF2的表达和核转位,从而上调核糖核苷酸还原酶亚基 M1(RRM1)的表达,进而促进黑色素瘤细胞增殖。在裸鼠异种移植模型中,靶向 RRM1 与达卡巴嗪联合使用显著抑制了肿瘤生长。这些发现阐明了 MTCH2 与黑色素瘤增殖中 NRF2-RRM1 轴之间的机制联系,并突出了潜在的治疗靶点以进行干预。

https://www.nature.com/articles/s41419-025-07618-9
研究背景
01
黑色素瘤具有高度的转移潜能、高死亡率以及对放疗和化疗的耐药性。鉴于这些临床挑战,阐明驱动黑色素瘤进展的分子机制对于提高临床疗效至关重要。为了维持其快速增殖,黑色素瘤细胞通过增强核苷酸生物合成同时抑制核苷酸降解来维持扩大的核苷酸池。核糖核苷酸还原酶 M1 亚基(RRM1)是将核糖核苷酸二磷酸转化为脱氧核糖核苷酸二磷酸的关键酶,这是 DNA 合成中的关键步骤。在胃癌中,RRM1 过表达与晚期患者的不良预后相关,而在甲状腺癌中,RRM1 促进 DNA 合成以及肿瘤细胞增殖、迁移和侵袭。然而,迄今为止,其在黑色素瘤中的作用尚未阐明。
达卡巴嗪是一种治疗黑色素瘤的一线化疗药物,其通过在 DNA 复制过程中诱导 DNA 损伤而发挥细胞毒性作用。对达卡巴嗪的耐药性,尤其是对达卡巴嗪的耐药性,是黑色素瘤治愈率低的主要原因。研究表明,在脱氧核糖核苷酸存在的情况下,黑色素瘤细胞对达卡巴嗪的敏感性降低,这表明药物敏感性与 DNA 代谢之间存在联系。
MTCH2 促进黑色素瘤细胞增殖
02
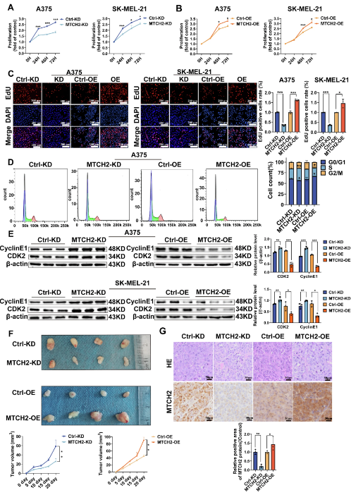
为了进一步探究 MTCH2 在黑色素瘤增殖中的作用,研究人员进行了体外 MTS 检测和 EdU 染色检测。MTS 检测结果显示,MTCH2 敲低显著降低了 A375 和 SK-MEL-21 细胞的增殖能力。相反,MTCH2 稳定过表达则显著增强了黑色素瘤细胞的增殖。与这些发现一致的是,EdU 染色表明,MTCH2 过表达细胞的 DNA 合成速率显著增加,而 MTCH2 敲低细胞的增殖活性则明显降低。

MTCH2 在体外和体内均促进黑色素瘤细胞增殖
为了进一步评估 MTCH2 对细胞周期进程的影响,研究人员进行了流式细胞术检测。结果表明,MTCH2 敲低导致 S 期细胞比例增加,G0/G1 期细胞比例降低,而 MTCH2 过表达则呈现相反的趋势,即 S 期细胞比例降低,G0/G1 期细胞比例增加。在分子水平上,通过蛋白质印迹分析发现,MTCH2 过表达与关键细胞周期调节因子细胞周期蛋白 E1 和 CDK2 的水平降低有关,而 MTCH2 敲低则导致 A375 和 SK-MEL-21 细胞中这两种因子的水平升高。这些发现表明,MTCH2 在驱动黑色素瘤细胞周期进程和增殖方面发挥着关键作用。
为了评估 MTCH2 在体内对肿瘤生长的影响,研究人员将稳定过表达或敲低 MTCH2 的 A375 细胞以及对照细胞皮下植入 BALB/c 裸鼠体内,并监测肿瘤生长情况。结果表明,A375 细胞中 MTCH2 过表达显著加速了肿瘤生长,而 MTCH2 敲低则导致肿瘤形成能力显著降低。此外,还对切除的肿瘤组织进行了苏木精 – 伊红(H&E)染色和免疫组化染色,以评估其形态和 MTCH2 的表达情况。
这些研究结果共同表明,MTCH2 通过调控细胞周期进程和肿瘤生长来促进黑色素瘤细胞增殖。
参考资料:
https://www.nature.com/articles/s41419-025-07618-9
免责声明:本内容来自互联网平台创作者,不代表本博客和平台的观点和立场。
原文链接:https://news.qq.com/rain/a/20250412A04Y4K00