| 生物谷 2025-03-13 19:58发布于上海生物谷官方账
在全球范围内,结直肠癌(CRC)的发病率和死亡率持续攀升,已然成为严重威胁人类健康的重大疾病。尽管现代医学在CRC治疗上不断探索,手术、放疗、化疗、靶向治疗和免疫治疗等手段相继问世,但每种方法都存在局限性。化疗的毒副作用让患者苦不堪言,靶向治疗则面临耐药性和高额费用的难题,寻找更有效、低毒的治疗药物成为医学领域的迫切需求。
传统中药在抗癌研究中展现出独特的价值,华蟾素(HCS)作为其中的一员,备受关注。华蟾素来源于蟾蜍的干燥皮肤,在多种癌症的临床治疗中广泛应用,常作为辅助药物与放化疗联合使用,能显著提高治疗效果,减轻患者痛苦,提升生活质量。然而,其对抗CRC的具体机制一直是医学研究的未解之谜。
近期,一项发表于J Ethnopharmacol的研究Huachansu suppresses colorectal cancer via inhibiting PI3K/AKT and glycolysis signaling pathways: Systems biology and network pharmacology为揭开华蟾素抗CRC的神秘面纱提供了关键线索。研究团队运用网络药理学、分子对接、转录组学和蛋白质组学等前沿技术,全方位、深层次地探究了华蟾素的抗癌机制。

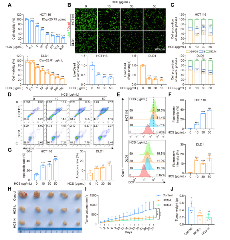
研究结果令人振奋。在体外实验中,华蟾素对CRC细胞的生长抑制作用显著。它能够有效降低CRC细胞的活力,使细胞周期停滞在特定阶段,从而阻止癌细胞的持续增殖;同时,华蟾素还能诱导癌细胞凋亡,从根本上减少癌细胞数量;此外,它会促使癌细胞产生更多的活性氧(ROS),进一步破坏癌细胞的内部环境,抑制其生长。
体内实验同样验证了华蟾素的抗癌功效。通过建立异种移植瘤小鼠模型,研究发现华蟾素能够明显抑制肿瘤的生长,降低肿瘤的体积和重量,且对小鼠的体重没有产生不良影响,这意味着华蟾素在发挥抗癌作用的同时,不会给机体带来过多的负担,毒副作用较小。
图 1:华蟾素在体外和体内均抑制结直肠癌的生长
为了深入了解华蟾素的作用靶点和关键成分,研究人员借助网络药理学进行分析,成功筛选出6个核心靶点和8个关键成分。分子对接实验显示,这些关键成分与核心靶点之间具有良好的亲和力,为华蟾素发挥抗癌作用提供了有力的分子基础。
图 2:网络药理学揭示了华蟾素的核心靶点和关键成分
进一步的研究揭示了华蟾素的抗癌“密码”:它主要通过抑制PI3K/AKT信号通路和糖酵解过程来对抗CRC。在PI3K/AKT信号通路中,华蟾素能够下调关键蛋白的表达,阻断癌细胞生长和存活的信号传导;在糖酵解方面,华蟾素抑制相关蛋白的表达,减少癌细胞对葡萄糖的摄取和乳酸的生成,切断癌细胞的能量供应,使其“饥饿而亡”。
为了更贴近临床实际,研究人员还利用CRC患者来源的类器官(PDO)模型和原位模型进行验证。在PDO模型中,华蟾素能够显著抑制类器官的形成和存活,且呈现出明显的剂量依赖性;在原位模型中,华蟾素同样展现出强大的抗癌能力,有效抑制肿瘤生长,且对小鼠的其他组织没有明显的损伤。
图 3:华蟾素抑制结直肠癌类器官的形成和存活
图 4:华蟾素通过抑制PI3K/AKT信号通路和糖酵解酶的表达来阻碍结直肠癌细胞的糖酵解
这项研究系统地揭示了华蟾素抑制CRC的分子机制,为华蟾素在临床治疗中的广泛应用提供了坚实的理论依据。这不仅让我们看到了传统中药在现代抗癌研究中的巨大潜力,也为开发更精准、有效的癌症治疗方案开辟了新的道路。
或许在不远的将来,华蟾素会成为抗癌战场上的“明星药物”。医生们可以更加精准地运用它来对抗CRC,让患者不再谈“癌”色变。到那时,癌症治疗将迎来新的变革,就像给抗癌这场艰难的战斗注入了一针强心剂,让我们共同期待这一天的早日到来!
参考文献:
Yang H, Chen Y, Dai C, et al. Huachansu suppresses colorectal cancer via inhibiting PI3K/AKT and glycolysis signaling pathways: Systems biology and network pharmacology. J Ethnopharmacol. Published online February 10, 2025. doi:10.1016/j.jep.2025.119479
免责声明:本内容来自互联网平台创作者,不代表本博客和平台的观点和立场。
原文链接:https://news.qq.com/rain/a/20250313A096S600