
我国的恶性肿瘤发生率及死亡率较高,根据国家癌症中心2019年最新发布的中国癌症统计结果表明,我国癌症患者人数约占全球40%;中国恶性肿瘤的发病率约为0.278%、死亡率为0.167%,中国人口标准化率分别为0.190%、0.106%,世界标准化率为0.186%、0.106%。在中国,肿瘤治疗中具有中医药全程管理的特点,中医药的介入可以明显降低肿瘤治疗过程中的不良反应,提升治疗有效率,改善肿瘤患者的生活质量。
目前采用一些肿瘤治疗药物,如化疗药物吉西他滨、多西他赛、培美曲塞,分子靶向药物,免疫治疗药物厄洛替尼、贝伐珠单抗及吉非替尼等治疗后,肿瘤患者中位无进展生存期延长,总体生存率较高,与此同时,三级或四级不良反应(如骨髓抑制,肝肾功能异常,皮疹,恶心、呕吐等胃肠道反应)发生率在治疗后增加,并且价格昂贵。中医治疗恶性肿瘤更多强调“整体观念”和“带瘤生存”,其治疗目标不仅局限于杀灭癌细胞和缩小肿瘤,还在于提高患者生存质量和延长生存期。中药具有多成分、多靶点、多通路的协同调控作用,其中的活性单体成分众多,作用机制复杂多样。在肿瘤的发生、发展、转移及免疫调节等多个阶段发挥了多种疗效。本文综述了近年来发现的中药有效成分抗肿瘤活性及其可能的作用机制,为中药活性成分研究提供参考。
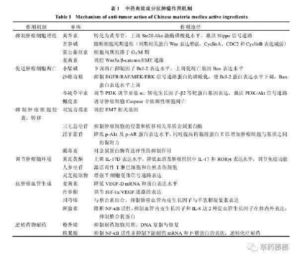
1 抑制肿瘤细胞增殖
抗肿瘤中药可从多条途径调节细胞信号转导通路,抑制癌细胞过度增殖而发挥抗肿瘤作用。
黄芩素(baicalein)提取自黄芩Scutellaria baicalensis Georgi,可以抑制乳腺癌、肺癌和白血病等多种癌细胞的增殖。Chen等发现,黄芩素作用于肺癌A549细胞后,细胞增殖、侵袭、迁移及人脐静脉内皮细胞(HUVEC)官腔样结构形成均受到明显抑制,黄芩素进入体内后,在血液中迅速转化为黄芩苷(baicalin)及其他代谢物,黄芩苷可以刺激内质网应激,上调Ste20-like激酶磷酸化水平,激活Hippo信号通路,抑制肿瘤细胞的增殖和转移。体内实验亦证实黄芩素通过干预氨基酸、碳水化合物和能量代谢等对移植瘤的生长具有直接的抑制作用。
苦参碱(matrine)提取自苦参Sophora flavescens Alt.,有抗肿瘤、抗病毒作用,当作用于体外培养的宫颈癌HeLa细胞后,细胞周期比例发生明显变化,周期相关蛋白Wee表达水平升高,CyclinA、CDC2和CyclinB表达水平降低,细胞增殖被抑制。在肝癌HepG2细胞中,苦参碱能抑制细胞内CD90、EpCAM和CD133等干细胞标志物mRNA的表达,抑制β-catenin的转录活性,使HepG2细胞增殖活性降低。
雷公藤红素(tripterine)来源于雷公藤Tripterygium wilfordii Hook.f.的根皮,可以祛风除湿、清热解毒,有抗氧化、抗癌症新生血管生成作用。胃癌BGC-823细胞经雷公藤红素处理后,细胞周期阻滞于G2/M期,细胞有氧糖酵解过程中葡萄糖利用量及乳酸生成量降低,代谢相关蛋白表达下降,相关酶活性受抑制,使细胞增殖受到抑制。然而,雷公藤红素具有肝毒性和肾毒性的副作用,需注意其治疗肿瘤的安全性和有效性。
姜黄素(curcumin)对胃癌细胞的增殖具有较强抑制作用、并且抑制迁移和侵袭,机制可能与调控Wnt3a/β-catenin/上皮间质转化(EMT)通路、细胞凋亡相关家族Bcl-2及caspase有关。
2 促进肿瘤细胞凋亡
针对细胞内凋亡信号通路、凋亡相关靶点的分子靶向治疗可以逆转、延迟、阻止肿瘤发生发展。小檗碱(berberine)能够促进肿瘤细胞凋亡,通过下调凋亡抑制因子B淋巴细胞瘤-2(Bcl-2)表达,上调凋亡基因Bax表达,抑制细胞色素释放和EMT过程,促进细胞凋亡。
蟾蜍皮中提取的沙蟾毒精(arenobufagin)作用于非小细胞肺癌PC-9细胞后,细胞的染色质固缩、核碎裂、形成凋亡小体,同时表皮生长因子受体(EGFR)/Raf/丝裂原活化蛋白激酶激酶(MEK)/细胞外信号调节激酶(ERK)信号通路蛋白的磷酸化均受到抑制,抗凋亡蛋白Bcl-2的表达水平下调,促凋亡蛋白Bax表达水平上调;同时诱导caspase家族中的caspase-9、caspase-3及聚腺苷二磷酸核糖聚合酶(PARP)裂解,上调促凋亡蛋白Noxa的表达,并使细胞内与Noxa主要结合的抗凋亡蛋白Mcl-1失活,干扰Noxa相关通路,促进肿瘤细胞凋亡。含蟾蜍皮的相关成品如华蟾素胶囊、华蟾素注射液等已在临床应用,并获得良好的效果。
冬凌草甲素(oridonin)提取自冬凌草Herba Rabdosiae,是一种贝壳杉烯的四环二萜类天然化合物。冬凌草甲素可调节磷脂酰肌醇3-激酶调节亚基α(PIK3R1)、转化生长因子-β2等靶蛋白基因表达,激活P13K/Akt信号通路,从而促进肿瘤细胞凋亡、抑制肿瘤细胞增殖能力。
槲皮素(quercetin)可上调P53、Bax、Fas等多个凋亡相关基因表达,阻止Caspase蛋白酶激活,诱发肿瘤细胞凋亡,对非小细胞肺癌具有较强的抑制作用,可诱导肿瘤细胞caspase非依赖性细胞凋亡。除此之外,槲皮素还可以下调DNA甲基化水平,抑制癌基因表达。
3 抑制肿瘤细胞侵袭、转移
侵袭与转移是恶性肿瘤进展的过程,抑制肿瘤侵袭转移主要包括:(1)调控肿瘤细胞的EMT;(2)抑制基质金属蛋白酶对基底膜和细胞外基质的水解;(3)抑制肿瘤细胞与基质成分的黏附;(4)抑制肿瘤细胞迁移能力;(5)调控与肿瘤转移相关基因的表达。目前中药抑制肿瘤侵袭转移作用逐渐明确,以期为临床应用和药物研究提供依据。
双氢青蒿素(dihydroartemisinin)具有很强的抗癌活性,通过调控EMT相关基因,抑制转化生长因子-β诱导的细胞侵袭、转移,癌症转移与EMT过程有关,有细胞黏附分子表达减少、细胞骨架及形态上具有间充质细胞等特征,是上皮细胞来源的恶性肿瘤细胞获得迁移和侵袭能力的重要生物学过程,在体内外对多种肿瘤细胞具有杀伤作用,对正常组织细胞的毒性较低。
三七Panax notoginseng(Burkill)F.H.Chen ex C.Chow & W.G.Huang活性成分三七总皂苷(PNS)有活血化瘀的功效,PNS抑制PI3K/蛋白激酶B(Akt)通路的激活,下调miR-21表达水平,使肿瘤细胞侵袭和转移相关基质金属蛋白酶受到抑制。
淫羊藿苷(icariin)是淫羊藿Epimedium brevicornu Maxim.总黄酮的有效成分,在前列腺癌中可降低p-Akt及磷酸化雄激素受体(p-AR)蛋白表达水平,同时提高钙黏附蛋白E水平以增加肿瘤细胞与基质之间的黏附力,降低降钙素(calctionin)以减少去势抵抗现象,抑制癌细胞侵袭和转移。
蝎毒素(buthotoxin)能抑制胶质母细胞瘤细胞的侵袭,对金属蛋白酶有选择性的抑制作用,蝎毒液中的活性多肽是其发挥药理作用的主要功能分子,并且能够跨越血脑屏障和组织屏障,有较高的药用价值。
4 调节肿瘤微环境
黄芪Astragali Radix为补气之长,祖国传统医学认为正气存内、邪不可干,正虚是与肿瘤发生发展有关,黄芪可通过上调重组人白细胞介素-17D(IL-17D)的表达,从而增强自然杀伤细胞(NK)的肺脏募集能力,促进肺脏抗肿瘤免疫效应。黄芪黄酮(astragalin)可以降低血清及肿瘤组织中IL-17和维甲素受体相关孤儿受体γt(RORγt)表达,提高荷瘤小鼠的脾指数及胸腺指数,降低X盒结合蛋白1、肌醇酶1及葡萄糖调节蛋白78的表达,促进重组人CCAAT增强子结合蛋白(C/EBP)家族同源蛋白的表达,调节免疫功能。
人参皂苷(ginsenoside)是从人参Panax ginseng C.A.Meyer中分离得到的主要成分,在抗肿瘤治疗中得到了广泛的研究,能激活毒性T淋巴细胞和自然杀伤细胞,通过调节免疫机能抑制肿瘤。人参皂苷Rg1通过上调炎性小体NLRP12,抑制白细胞介素和肿瘤坏死因子α(TNF-α)表达,改善炎性微环境。
灵芝提取物能有效抑制肿瘤生长,且无肝、肾毒性和骨髓抑制作用,对与炎症反应相关的小胶质细胞行为也有调节作用;灵芝提取物在临床治疗中已应用多年,联合铂类体内实验不仅能抑制肿瘤生长,还能改善U14宫颈癌小鼠脾脏和胸腺指标,肝肾功能几乎未见毒理学效应,不仅疗效显著,而且安全性高。
5 抗肿瘤血管生成
肿瘤新生血管形成与肿瘤生长和转移密切相关。抗血管形成的作用途径有以下几个方面:(1)抑制蛋白降解酶的活性,防止内皮细胞活化;(2)干扰血管内皮生长因子的合成、释放及生物效应的发生;(3)阻止内皮细胞的迁移;(4)阻止内皮细胞的增殖;(5)调控血管内皮细胞的黏附;(6)诱导血管内皮细胞凋亡。目前已发现多种抑制肿瘤血管生成有关的中药单体,可阻断新生血管生成,抑制肿瘤的持续生长转移。肿瘤血瘀证血液多高凝状态,血管生成因子异常表达更加明显,与肿瘤新生血管之间的关系密切,活血化瘀中药对肿瘤的生长有明显抑制作用。
中药中活血化瘀类药物多认为与肿瘤治疗中的抗血管生成相关,姜黄素可显著降低血管内皮生长因子D的m RNA和蛋白表达水平,可能通过抑制高迁移率族蛋白B1/血管内皮生长因子-D(HMGB1/VEGF-D)信号通路表达而发挥抗血管生成的作用。
在缺氧条件下,肿瘤血管及无氧糖酵解为肿瘤供给,低氧诱导因子-1α(Hif-1α)在缺氧条件下诱导肿瘤血管生成,丹参酮(tanshinone)可以调节Hif-1α/VEGF通路的表达,通过抗血管生成起到抑制肿瘤增殖作用。
川芎嗪(ligustrazine)联合顺铂能够抑制小鼠Lewis肺癌移植瘤生长,其作用机制可能是通过与整合素结合,抑制肺癌血管内皮生长因子与半乳糖凝集素表达来抑制肿瘤血管生成进而抑制肿瘤生长,同时减少化疗不良反应,调节了肿瘤血管微环境,使化疗药物能够顺利到达癌灶并减少化疗药物在正常细胞的蓄积,为中西医结合抗肿瘤治疗提供依据。
斑蝥素(cantharidin)可作用于人卵巢癌细胞中可以阻断核转录因子-κB(NF-κB)活性,从而抑制血管内皮生长因子和IL-8这2种促血管生长因子在体内外的表达,从而抑制细胞迁移。
6 逆转药物耐药
药物耐药是导致肿瘤治疗失败的主要原因,药物耐药后,可能涉及细胞内药物的浓度降低、耐药相关基因或蛋白表达改变、代谢增强、DNA损伤修复功能失衡等多种变化。逆转耐药的途径主要包括:(1)下调多药耐药基因及其编码的糖蛋白表达;(2)调节DNA损伤修复相关蛋白、基因表达;(3)调节抗凋亡通路的激活或抗凋亡基因表达等。目前中医药逆转肿瘤药物耐药的研究已取得了一定进展和突破。
榄香烯(elemene)可以增强肺癌A549细胞对厄洛替尼(Erlotinib)的耐药性,P-糖蛋白的表达减少,细胞内抗癌药物的浓度增加;联合顺铂使用可以抑制P21基因及蛋白的表达,可以作为肺癌化疗耐药逆转剂,逆转移肺癌细胞化疗耐药,具有良好的临床应用前景。
熊果酸(ursolic acid)可抑制NF-κβ核蛋白p65的表达,减少NF-κB的核转位,抑制下游耐药基因和P-糖蛋白的表达,逆转化疗耐药,具有见效快、效果稳定,为临床应用提供基础。
7 结语与展望
祖国医药在防治肿瘤方面历史悠久、效用明确,抗肿瘤药物治疗后体内正气受损、毒性存留,中医药介入可以在扶正同时减轻毒性,为下一步治疗提供机会;直接作用于肿瘤细胞,延长患者无进展生存期及总生存期,有巩固治疗之效;无明显不良反应,使用安全有效;且经济效优。

目前,多种具有扶正补益、清热解毒、活血化瘀类中药已被证实有直接或间接抗肿瘤作用,中药的有效成分筛选、药理作用研究是中医药研究的聚焦点,中药活性成分有显著的抑瘤作用,可减轻肿瘤治疗中所产生的毒副作用,协同治疗提高临床疗效(表1),对其机制的研究有利于调控肿瘤细胞的发生、发展,为人类攻克肿瘤重大难题提供线索,具有重大的社会意义。
但中药有效成分作用靶点广泛,在机制研究上很难明确唯一作用途径,中药单体制剂在临床上应用与中医理论的融入尚有欠缺,与祖国传统医学动态辨证协调发展尚需进一步研究,以充分发挥中药制剂多途径、多靶点的优势。以中医药辨证论治与调整用药规律为基础,结合现代医学知识和科技手段,深入研究药物作用机制并实现祖国传统医学与现代科学技术的互通互补,可以促进临床与基础研究的紧密结合,为肿瘤治疗的进一步发展提供依据,有一些单体具有肝毒性和肾毒性的副作用,这也提示需提高中药加工技术保障中药单体治疗肿瘤的安全性和有效性,提供疗效的同时也保证临床用药安全性。
现代肿瘤研究治疗方式即使在肿瘤不能治愈情况下,“带瘤生存”中仍可追求优质的生活质量,这正是中医药介入契机,如何在治疗中更好的多学科综合治疗,仍需要进一步科学、严谨、大规模研究,同时把握好中医药介入时间及转变治疗时间,形成优势、规范的中西医结合治疗恶性肿瘤之路。
素材来源:中草药杂志