| 奇点网 2025-02-20 18:00发布于北京奇点网官方账号
如果用几个四字词语来形容癌细胞之间的“胞际关系”,大家首先能想到哪些?说它们六亲不认可能过了点儿,但至少铁石心肠也合适吧。毕竟竞争乃至死斗,才是癌细胞之间或者说整个肿瘤微环境的主旋律,那么竞争远远大于合作,癌细胞之间的关系还能好嘛。
要是大家的认知过去也和奇点糕一样,好了,今天又该跟着《自然》的更新改写一下了:纽约大学研究团队发表的论文显示,癌细胞也会在掠夺营养时相互合作,面对肿瘤微环境缺乏氨基酸的状况,癌细胞可通过分泌氨基肽酶消化细胞外寡肽,并将消化得到的氨基酸与邻近细胞共同享用来促进增殖,可真是癌细胞之间罕见的“有福同享”了!针对性干预该过程中的关键酶CNDP2,切断癌细胞们在营养层面的合作关系,起到的抑癌作用也非常显著[1]。

论文首页截图
在详细解释本次研究刷新认知的发现之前,请容奇点糕卖个关子,介绍生物学中的一个名词——阿利效应(Allee effect),毕竟论文的开头也在解释它,省流版就是:个体的适应度随着种群密度的增加而提升,而在个体密度极低时,由于不能通过彼此合作来适应环境和应对挑战,种群反而会濒临灭绝,与传统观念里的个体密度越大、越不适合生存恰好相反。

不知道论文挑选企鹅群体作为图示有没有更深的用意嗷
既往已经有一些研究推测,癌细胞中也有阿利效应存在,如在癌细胞密度较低时,根据阿利效应构建增殖速率模型,能较传统的线性增长模型更贴合实际增殖速率[2]。但既往研究的推测大多还局限在旁分泌调节等已知机制,而本次纽约大学团队的发现,给奇点糕的感觉更像是在食物并不十分充裕的非洲草原上,狮子们协同捕猎再分享猎物一样呢。
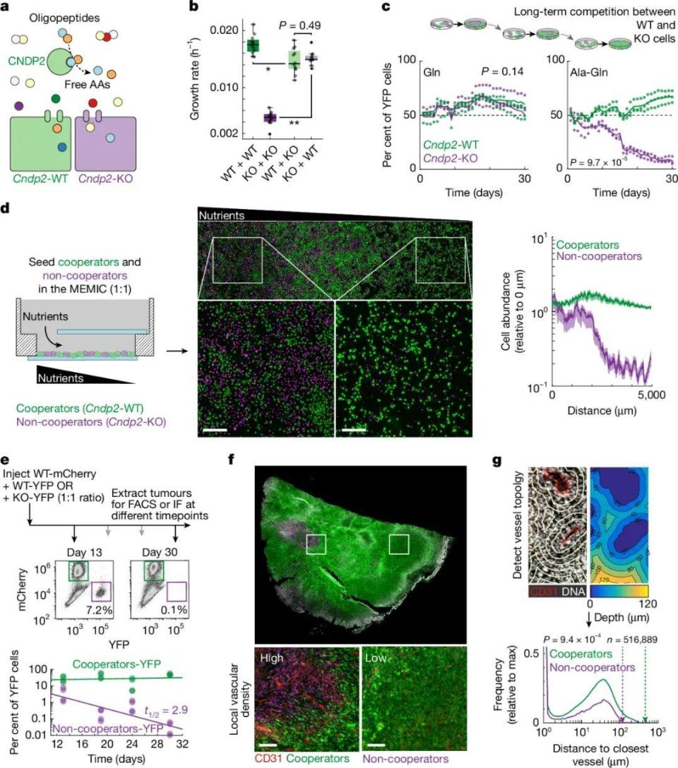
研究者们首先在实验中初步证实,癌细胞们在利用葡萄糖等营养物时倒不会互帮互助,但当肿瘤微环境缺乏谷氨酰胺时,癌细胞们的增殖速率就非常符合阿利效应存在时的模型,说明它们会通过合作而非竞争应对这种不利局面,而较为可能的解释,就是癌细胞们把细胞外大量存在的多肽,例如丙氨酰谷氨酰胺(Ala-Gln)拿来当成了谷氨酰胺“代餐”。
而抑制多肽转运体或自噬、溶酶体蛋白水解等过程中的关键酶,都没能影响癌细胞对Ala-Gln的代谢利用,于是研究者们推测,癌细胞可能是通过分泌氨基肽酶,在细胞外将寡肽类物质水解来获得游离氨基酸,然后再将氨基酸转运到细胞内代谢,抑制谷氨酰转运的抑癌效应证实了这种猜想。经水解得到的这些游离氨基酸也是微环境内的“共享资源”,如果癌细胞密度太低,它们就不能有效水解寡肽,游离氨基酸也就相应少了,表明阿利效应确实存在。

癌细胞可在环境缺乏谷氨酰胺时,在细胞外切割寡肽获得游离氨基酸并代谢
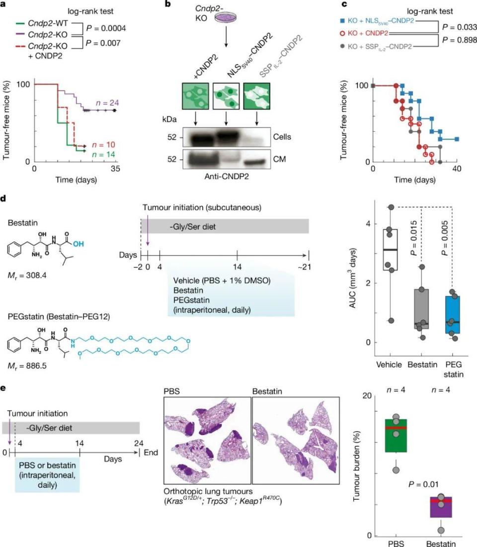
接下来,研究者们确认CNDP2是癌细胞们合作水解细胞外寡肽过程中的关键酶,缺失它的癌细胞会更难耐受缺乏谷氨酰胺的环境,如果癌细胞还存在Keap1基因突变,突变导致的氨基酸消耗增加就会使情况雪上加霜,癌细胞不得不更加依赖细胞合作,阿利效应也就更明显,因此敲除Cndp2对Keap1突变型肿瘤的抑癌效果更好。研究者们还经筛选,找到了一种可抑制癌细胞利用寡肽的小分子抑制剂bestatin,它曾在日本获批作为辅助抗癌药物。

CNDP2是癌细胞合作水解细胞外寡肽过程中的关键酶
最后,研究者们让自然界中的阿利效应在癌细胞身上得到了复现:虽然在体外实验中,因Cndp2被敲除而不能合作的癌细胞可以“坐享其成”,借助“合作型癌细胞”(未敲除Cndp2)提供的游离氨基酸具有增殖速率优势,但当实验转移到小鼠体内时,合作型癌细胞就会转而占据上风,凭借对环境更强的适应性,让非合作型癌细胞几乎在肿瘤中灭绝,而两类癌细胞能否共存,就要看肿瘤微环境的营养物质是否充足了,环境越不利,就越需要合作能力。

会合作的癌细胞更容易在体内实验中占据上风
当然了,奇点糕介绍本次刷新认知的研究,也不是光让大家感叹癌细胞也很懂合作图存道理的,这种现象也完全可以成为抗癌药物针对性干预的新目标,比如关键酶CNDP2就很适合当精准治疗的靶点嘛,发现更多的类似现象也就意味着更多的精准治疗可能性,也许某一天就能在《医学趋势30讲》里看到相关的最新成果,对不对
参考文献:
[1]Guzelsoy G, Elorza S D, Ros M, et al. Cooperative nutrient scavenging is an evolutionary advantage in cancer[J]. Nature, 2025.
[2]Johnson K E, Howard G, Mo W, et al. Cancer cell population growth kinetics at low densities deviate from the exponential growth model and suggest an Allee effect[J]. PLoS Biology, 2019, 17(8): e3000399.
免责声明:本内容来自互联网平台创作者,不代表本博客和平台的观点和立场。
原文链接:https://news.qq.com/rain/a/20250220A07RGT00