| 生物谷 2024-11-16 19:58生物谷官方账
类病毒是已知的最小的传染性病原体,最初是在植物中发现的,但迄今还未在动物中发现。
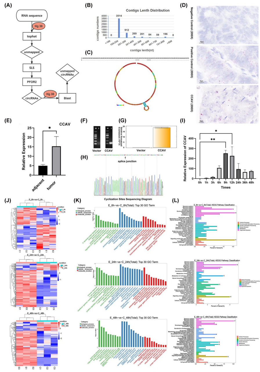
中国医学科学院医学生物学研究所胡云章团队、云南省肿瘤医院李文亮团队及中国科学院西双版纳热带植物园刘长宁团队合作,使用了一种无参考的计算机算法[1,2],在结直肠癌患者肿瘤组织中发现了一个新型类病毒样环状RNA,认为它是一种哺乳动物的类病毒,将其命名为结直肠癌相关类病毒(colorectal cancer-associated viroid,CCAV)。这是首次在人类中鉴定出一种尚未发现的类病毒。
相关研究结果于2024年11月10日在线发表在Cancer Communications期刊上,论文标题为“Discovery of a novel viroid-like circular RNA in colorectal cancer”[3]。


CCAV仅有114个核苷酸(nt),可能是目前发现的最小的类病毒。CCAV的二级结构呈环状,不同于所有已知类病毒的棒状构象(具有广泛的碱基配对特征)。随后的BaseScope原位杂交证实CCAV在结直肠癌肿瘤组织中的存在,并经qPCR在100个结直肠癌病人样本中证实了CCAV。此外,从结直肠癌组织中分离的36株细菌中经qPCR也发现CCAV。用CCAV过表达载体转染SW480细胞后,全转录组深度测序显示,SW480细胞中的差异表达基因主要与病毒感染、免疫紊乱和肿瘤有关。


这是我国科学家提供的关于类病毒在结直肠癌组织中存在的第一个证据,这一发现标志着首次确定动物中也存在类病毒。这一研究结果修正了以前关于类病毒只存在于植物中的概念,而这一发现有可能改变当前的病毒学范式,表明类病毒可能存在于更广泛的生命系统中。该发现为研究人类疾病开辟了新的途径,值得进一步探索。
中国医学科学院医学生物学研究所胡云章研究员为该论文的通讯作者,中国医学科学院医学生物学研究所乌美妮、云南省肿瘤医院李文亮、中国医学科学院医学生物学研究所胡凝珠及中国科学院西双版纳热带植物园刘长宁为论文共同第一作者,李建芳、李彦涵、孙静、施建东、许宁、李菁亦对该工作做出了重要贡献。该工作得到了国家自然科学基金及中国医学科学院创新工程基金的大力支持。
参考资料:
[1] Wu Q, Wang Y, Cao M, Pantaleo V, Burgyan J, Li WX, Ding SW. Homology-independent discovery of replicating pathogenic circular RNAs by deep sequencing and a new computational algorithm. Proc Natl Acad Sci U S A. 2012 Mar 6;109(10):3938-43. doi: 10.1073/pnas.1117815109. Epub 2012 Feb 15. PMID: 22345560; PMCID: PMC3309787.
[3] Meini Wu, Wenliang Li, Ningzhu Hu, Changning Liu et al. Discovery of a novel viroid-like circular RNA in colorectal cancer. Cancer Communications, 2024, DOI: 10.1002/cac2.12626.
免责声明:本内容来自互联网平台创作者,不代表本博客和平台的观点和立场。
原文链接:https://news.qq.com/rain/a/20241116A076UX00