| 路汀医药研究 2024-09-27 19:01发布于中国香港知识官 微生物博士在读
01
慢性伤口,尤其是与2型糖尿病相关的伤口,如糖尿病足溃疡(DFUs),常常伴有愈合延迟和感染倾向,可能导致严重的并发症,如截肢、生活质量下降甚至死亡。目前,DFUs的治疗策略包括控制血糖、增强微循环、预防感染等,但这些方法的效果并不总是令人满意。近日,中国科学院昆明动物研究所遗传进化与动物模型重点实验室的研究团队在《Theranostics》杂志上发表了一项重要研究,揭示了清除衰老细胞(Senescent Cells, SnCs)可以显著加速2型糖尿病引起的皮肤损伤愈合。

糖尿病患者伤口愈合受损的病理生理机制是多因素的,包括持续炎症、血管生成受损和细胞反应功能障碍。尽管现有的治疗方法取得了一定成效,但DFUs仍然给患者带来了巨大的痛苦和经济负担。因此,全面了解DFUs的分子和病理机制对于开发新的有效治疗措施至关重要。
02
研究团队首先测试了DFU样本中主要衰老标志物p16和p21的表达水平,并发现与非DFU组相比,DFU组皮肤中p16和p21的mRNA和蛋白水平显著升高。
进一步检测显示,DFU皮肤中的主要SASP因子(如TNF-α、IL-6、IL-1β、CCL2、CCL8、CXCL1、CXCL2、CXCL3和MMP1)也显著升高,证实了SnCs在DFU患者伤口部位的组织中显著积累。
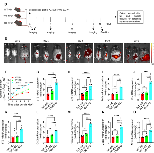
研究人员构建了2型糖尿病小鼠模型(Db-HFD小鼠),并在小鼠背部皮肤上制造了一个直径为6毫米的穿孔伤口。
通过监测第0、3、6、9和12天的伤口愈合情况,研究人员观察到WT-ND小鼠(对照组)和Db-HFD小鼠(糖尿病组)在打孔后第3天的伤口面积有显著差异,且这种差异在第6、9和12天更加明显。第12天时,WT-ND小鼠的伤口基本愈合,而Db-HFD小鼠的伤口愈合速度明显较慢。

为了验证清除SnCs是否能促进伤口愈合,研究人员使用了选择性清除SnCs的药物ABT263(Navitoclax)。
结果显示,ABT263处理显著减少了Db-HFD小鼠伤口中的SnCs数量,并加速了伤口愈合过程。同时,ABT263处理还降低了伤口部位的炎症因子水平,增强了血管生成和细胞增殖能力。
03
这项研究首次证明了SnCs在2型糖尿病引起的皮肤损伤愈合中的重要作用,并展示了清除SnCs可以显著加速伤口愈合。这一发现不仅为DFUs的治疗提供了新的思路,也为其他与衰老相关的慢性伤口管理开辟了新的途径。
参考
Samarawickrama, P. N., Zhang, G., Zhu, E., Dong, X., Nisar, A., Zhu, H., … & He, Y. (2024). Clearance of senescent cells enhances skin wound healing in type 2 diabetic mice. Theranostics, 14(14), 5429-5442.
免责声明:本内容来自互联网平台创作者,不代表本博客和平台的观点和立场。
原文链接:https://new.qq.com/rain/a/20240324A030LB00