Do you have any question? Call Us +123456780

MxMedical 结肠炎,饮食 研究发现:多吃这种小麦,能显著预防结肠炎,保护肠道健康

研究发现:多吃这种小麦,能显著预防结肠炎,保护肠道健康

问AI · 小麦纤维如何通过菌群调节免疫系统预防肠炎?

炎症性肠病(IBD)等免疫介导的慢性炎症疾病发病率不断攀升。科学家们普遍认为,这与现代饮食习惯的改变密切相关——特别是高度精加工食品(如白面粉)的普及,导致人们日常饮食中膳食纤维的摄入量大幅减少。

精制面粉在加工过程中,剥离了小麦籽粒中天然富含纤维的麸皮部分。那么,如果重新把小麦纤维补充到饮食中,能否保护肠道免受慢性炎症的侵害呢?最近,佐治亚州立大学发表在《黏膜免疫学》(Mucosal Immunology)上的一项研究,为我们揭示了小麦纤维(WF)保护肠道健康的微观机制。

图片

小麦纤维能显著预防结肠炎的发生

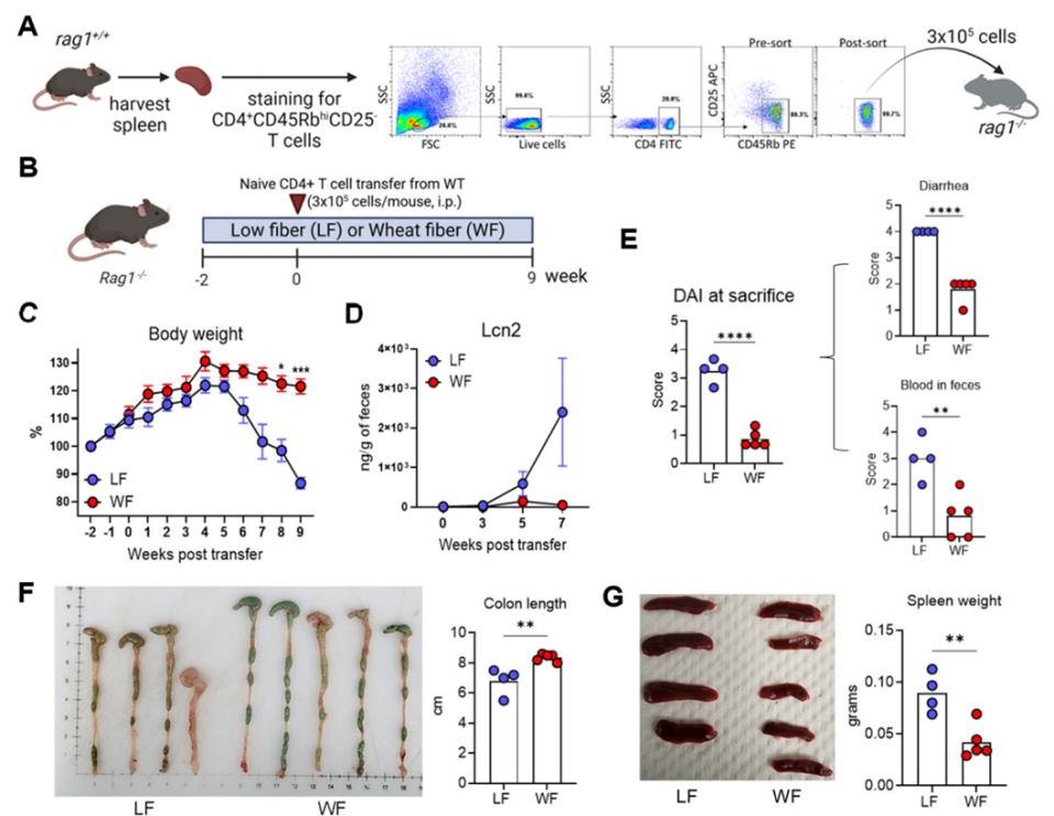
为了验证小麦纤维的保护作用,研究团队使用了一种经典的“T细胞转移结肠炎小鼠模型”。他们将缺乏免疫细胞的小鼠分为两组,分别喂食缺乏纤维的低纤饮食(LF)和添加了小麦纤维的饮食(WF),随后为它们移植了会诱发肠炎的T细胞。

观察结果非常明确:食用低纤饮食的小鼠出现了明显的结肠炎症状,包括体重下降和肠道炎症指标(粪便Lcn2)升高。相比之下,食用了小麦纤维的小鼠得到了强有力的保护。解剖和病理分析进一步证实,小麦纤维组的小鼠疾病活动指数(DAI)更低、结肠萎缩程度更轻、脾脏肿大现象减轻,且结肠组织的炎症性病变得分大幅下降。

图片

核心机制

小麦纤维究竟是如何保护肠道的?

研究人员对小鼠肠道内的免疫细胞进行了筛查,发现了一个关键变化:小麦纤维显著增加了肠道内“调节性T细胞(Tregs)”的数量。

在我们的免疫系统中,普通的T细胞负责攻击外来病原体,但有时会过度活跃攻击自身组织,导致自身免疫性炎症;而调节性T细胞(Tregs)就像是免疫系统的“和平卫士”,负责平息战火、抑制过度炎症。小麦纤维正是通过增加这些“和平卫士”的数量,有效抑制了促炎性T细胞(如Th1和Th17细胞)的破坏作用。

图片

肠道菌群是不可或缺的“中间人”

小麦纤维并不能直接被人体或小鼠消化,它如何能指挥免疫系统呢?答案在于肠道菌群。

研究发现,小麦纤维的摄入改变了小鼠肠道菌群的组成,例如显著增加了嗜黏蛋白阿克曼菌(A. muciniphila)和反刍梭菌(C. ruminantium)的丰度。当研究人员在只携带极少基础菌群的ASF小鼠身上重复实验时,小麦纤维便无法再增加Tregs细胞的数量。

后续的体外实验进一步证实,是食用小麦纤维后肠道菌群产生的“代谢产物”在发挥作用。这些微生物代谢产物能够直接促进初始T细胞向调节性T细胞(Tregs)分化。

此外,这项保护机制在基因层面有着严格的要求。当研究人员敲除掉小鼠体内负责外周Tregs发育的关键基因(CNS1)后,即便喂食小麦纤维,也无法增加Tregs数量,小鼠依然发展出了严重的结肠炎。这形成了完整的证据链:小麦纤维 ➔ 改变肠道菌群 ➔ 产生特定代谢物 ➔ 依赖CNS1基因促进外周Tregs发育 ➔ 抑制肠炎。

预防大于治疗

小麦纤维的作用更偏向于“防患于未然”。

研究人员进行了一项补充实验:先让小鼠诱发早期的结肠炎,等疾病已经开始发作后,再将它们的饮食切换为小麦纤维饮食。结果显示,此时再补充小麦纤维,已经无法逆转结肠炎的恶化趋势。这提示我们,在免疫系统遇到诱发因素之前,日常保持高纤维饮食的习惯,对于建立耐受性免疫环境至关重要;而一旦炎症全面爆发,单纯依靠饮食干预可能为时已晚。

总结

这项研究为“为什么全谷物食品更健康”提供了坚实的免疫学证据。日常饮食中保留小麦纤维(如选择全麦面包代替白面包),是为了促进肠胃蠕动,更是为了给肠道微生物提供口粮。

Related Post