衰老是一个复杂的生物学过程,其特征是生理功能逐渐下降和对年龄相关疾病的易感性增加。细胞衰老是一种不可逆的细胞周期停滞状态,是衰老的关键标志。
丹叶大黄素(Rhap),是一种羟基化和甲氧基化的芪类化合物,主要来源于中药大黄和波叶大黄的根茎。
既往研究表明,大黄素具有多种药理活性,包括抗氧化、抗炎、抗癌、心脏保护、降脂和抗菌活性等。然而,大黄素在延缓衰老方面的作用,目前尚不清楚。
2026年1月6日,来自山东大学的研究团队在 Chinese Medicine 杂志发表题为“Rhapontigenin alleviates cellular senescence and physiological aging by upregulating sirt1 and promoting autophagy”的文章。
该研究发现,大黄素可通过减少细胞衰老、促进自噬和调节免疫功能延缓与年龄相关的细胞和生理衰退。

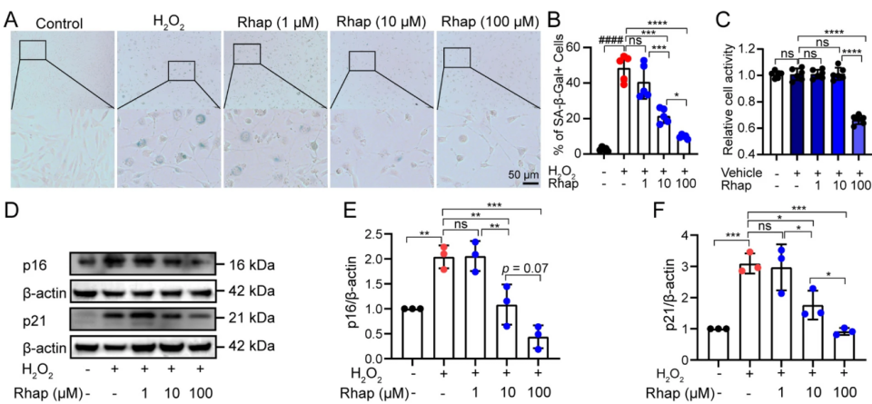
研究人员首先探究了大黄素对衰老细胞的影响。结果发现,大黄素处理显著减少了衰老细胞的数量,并下调了衰老相关标志物p16和p21的表达。线虫实验表明,大黄素处理后的线虫寿命显著延长,其中中位寿命最高延长了30.4%,最大寿命延长了20%。

进一步小鼠实验发现,大黄素处理可提高老年小鼠的运动能力并维持其器官功能。具体来说,大黄素可减轻老年小鼠的肝脏衰老、脂质积累和纤维化,减缓老年小鼠脾脏衰老并调节免疫功能。

机制上,大黄素上调了Sirt1并促进了自噬,这两者均有助于其发挥抗衰老作用,而Sirt1敲低减弱了大黄素对自噬和衰老的影响,表明Sirt1在介导这些有益作用中发挥着重要作用。
总而言之,该研究表明大黄素有望成为缓解与年龄相关的细胞和生理衰退的候选药物。然而,仍需进一步研究以充分阐明大黄素作用的精确分子机制及其药代动力学特征。
参考文献:
https://link.springer.com/article/10.1186/s13020-025-01319-3