转化医学网 | 2025-06-09 17:50发布于上海转化医学网官方账号
6月6日,上海交通大学研究团队在期刊《Advanced Science》上发表了研究论文,题为“EGFR-TKIs Induced DPP4 Drives Metabolic Reprogramming of Persister Cells in Lung Cancer”,本研究中,研究人员建立了两种具有不同增殖能力的 DTP 肺癌细胞,并确定DPP4为潜在的治疗靶点。DTP 细胞主要依赖氧化磷酸化,同时伴随着脂肪酸代谢的上调。奥希替尼与 DPP4 抑制剂西格列汀联合使用不仅抑制了肿瘤进展,还减少了残留肿瘤细胞和微小残留病的数量。尤其是,与单药治疗相比,这种联合疗法显著降低了复发率,并延长了荷瘤小鼠的生存期。该研究为 DTP 肺癌细胞对 EGFR-TKIs 的代谢适应提供了新的见解,为靶向这些持久细胞提供了新的治疗策略。

https://advanced.onlinelibrary.wiley.com/doi/10.1002/advs.202506950
背景知识
01
表皮生长因子受体(EGFR)的突变是肺癌的关键驱动因素,这使得 EGFR 酪氨酸激酶抑制剂(TKIs)成为靶向治疗的基石。美国临床肿瘤学会、欧洲肿瘤内科学会和中国临床肿瘤学会均推荐 EGFR-TKIs 作为 EGFR 突变型肺癌的一线治疗药物。然而,肿瘤细胞最终会对 TKIs 产生耐药性,导致疾病进展和复发。目前尚无明确的策略能够克服对 EGFR-TKIs 获得性耐药的机制。
耐药持久细胞(DTP 细胞)在化疗早期就会出现,具有可逆且耐受的表型,这与传统的获得性耐药不同。虽然典型的 DTP 细胞处于“静止”状态,但最近发现的循环 DTP(c-DTP)细胞在药物暴露下能够重新进入细胞周期并持续增殖,从而导致对靶向治疗产生微小残留病(MRD)。DTP 细胞和 c-DTP 细胞都可能导致耐药性和肿瘤复发。由于它们出现得早,且缺乏耐药性和基因突变,DTP 细胞是很有吸引力的治疗靶点。此外,DTP 细胞与典型的肿瘤细胞相比,表现出独特的代谢模式,这是由药物暴露引起的环境变化所驱动的。了解 DTP 细胞存活的机制有助于选择性地消除它们,从而推迟复发,并提高表皮生长因子受体酪氨酸激酶抑制剂(EGFR-TKIs)的疗效。
西格列汀通过抑制残留肿瘤延缓复发
02
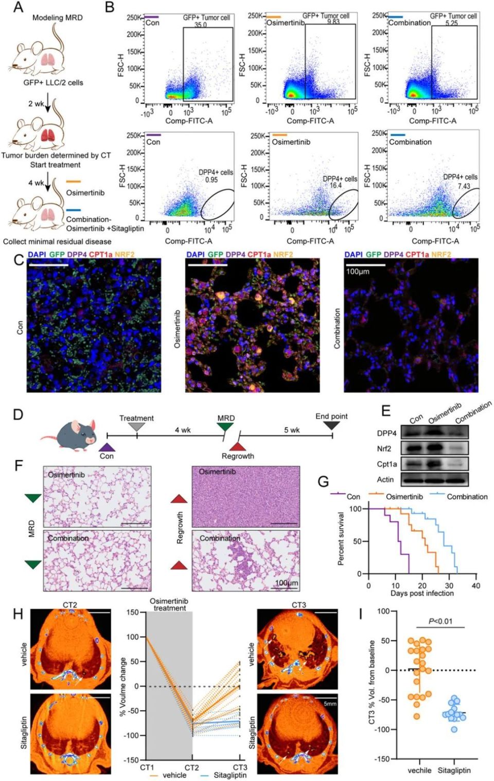
耐药细胞在表皮生长因子受体酪氨酸激酶抑制剂(EGFR-TKIs)存在的情况下生长缓慢,甚至进入静止状态,是导致微小残留病灶(MRD)并最终导致复发的原因。因此,研究人员使用 LLC/2 细胞构建了原位肺癌模型,以监测联合治疗对复发肿瘤生长的疗效。尽管奥希替尼单药治疗减少了 MRD 组织中的肿瘤细胞数量,但 DPP4 阳性肿瘤细胞的数量显著增加。然而,奥希替尼与西格列汀联合使用进一步减少了总体肿瘤细胞数量,并且与奥希替尼单药治疗相比,DPP4 阳性肿瘤细胞数量几乎减半。此外,西格列汀治疗降低了肿瘤组织中的脂肪酸氧化(FAO)。与上述结果一致的是,尽管奥希替尼单药治疗减少了绿色荧光蛋白(GFP)阳性肿瘤细胞的数量,但导致 MRD 组织中 DPP4、Nrf2 和 CPT1A 的表达显著增加。奥希替尼与西格列汀联合使用则导致 GFP 阳性肿瘤细胞数量进一步减少,并且 DPP4、Nrf2 和 CPT1A 的表达同时降低。

西格列汀通过抑制残留肿瘤而延缓复发
如预期的那样,与奥希替尼单药治疗相比,联合治疗显著降低了残留肿瘤的复发率,并且伴随着显著改善的生存结果。微计算机断层扫描(µCT)显示,用奥希替尼治疗的已建立肿瘤有效消退,治疗一个月后许多结节无法检测到。然而,在停止奥希替尼给药后,那些被认为已被消除的肿瘤重新出现,并在一个月内几乎长到治疗前的大小。相比之下,西格列汀显著抑制了肿瘤复发,并且结节的大小得到了有效控制。
参考资料:
https://advanced.onlinelibrary.wiley.com/doi/10.1002/advs.202506950
免责声明:本页面信息为第三方发布或内容转载,仅出于信息传递目的,其作者观点、内容描述及原创度、真实性、完整性、时效性本平台不作任何保证或承诺,涉及用药、治疗等问题需谨遵医嘱!请读者仅作参考,并自行核实相关内容。如有作品内容、知识产权或其它问题,请及时联系我们处理!原文链接:https://news.qq.com/rain/a/20250609A07JYO00