路汀生命科学研究 | 2025-05-04 06:00发布于中国香港知识官 微生物博士在读
01
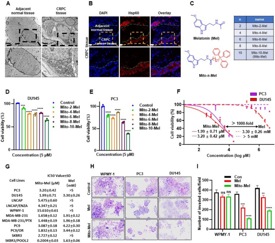
2025年4月26日,中山大学江冠民教授、秦静波副教授与中国科学技术大学王昊研究员团队在国际知名期刊《Small》在线发表了一项突破性研究成果。他们成功开发出一种新型线粒体靶向褪黑素衍生物——Mito-Mel纳米颗粒,通过精准作用于肿瘤细胞的“能量工厂”线粒体,显著诱导焦亡并激活免疫反应,在治疗去势抵抗性前列腺癌(CRPC)方面展现出巨大潜力。

前列腺癌是全球男性中发病率和致死率均较高的恶性肿瘤之一,仅次于肺癌。虽然雄激素剥夺疗法(ADT)被认为是早期治疗的金标准,但大多数患者在接受治疗后2至3年内会进展为更具侵袭性的去势抵抗性前列腺癌(CRPC),预后较差,且对现有治疗手段反应不佳,迫切需要新的干预策略。
02
近年来,越来越多的研究表明,代谢重编程是癌症发生和发展的重要标志之一。尽管一些肿瘤细胞表现出以糖酵解为主的Warburg效应,但许多癌细胞,尤其是CRPC细胞,仍保留着功能性线粒体,并依赖其进行氧化磷酸化(OXPHOS)来满足快速增殖所需的能量。
特别是在长期使用雄激素受体抑制剂(如恩杂鲁胺)后存活下来的CRPC细胞,反而增强了OXPHOS活性,降低了糖酵解水平,从而形成对线粒体代谢的高度依赖。这种代谢转变不仅促进了耐药性的发展,也使线粒体成为极具潜力的抗癌靶点。
褪黑素(Melatonin)是一种天然存在的激素,具有抗氧化、调节节律及多种抗肿瘤作用。然而,由于其作用机制广泛且靶向性不足,临床应用受限。研究人员巧妙地利用三苯基膦(TPP)阳离子修饰褪黑素分子,合成出可特异性靶向线粒体的化合物——Mito-Mel。
由于肿瘤细胞线粒体膜电位比正常细胞更高(-220 mV vs. -157 mV),带正电荷的TPP能有效引导Mito-Mel进入肿瘤细胞线粒体,实现高效富集。
研究显示,Mito-Mel能够显著增加线粒体ROS(活性氧)水平;破坏线粒体膜电位,抑制OXPHOS和TCA循环;降低糖酵解代谢,缓解缺氧微环境;诱导炎性小体活化,促进GSDMD蛋白裂解,最终引发焦亡;释放炎症因子(如IL-1β、IL-18),增强CD8+ T细胞浸润,激活抗肿瘤免疫应答。
这些效应共同作用,导致CRPC细胞死亡并被免疫系统识别清除,同时未对正常前列腺细胞造成明显毒性。

在体外实验中,Mito-Mel对CRPC细胞系(如PC3和DU145)表现出显著的生长抑制作用,并有效削弱其迁移能力与干细胞样特性。而在动物模型中,Mito-Mel同样显示出良好的抗肿瘤效果,肿瘤体积显著缩小,免疫微环境趋于活跃。
此外,与传统化疗或单一靶向药物相比,Mito-Mel通过多靶点、多通路协同作用,提高了治疗效果超过1000倍,展示了极高的应用前景。
细胞焦亡是一种由caspase-1介导的程序性炎症性死亡形式,区别于凋亡和坏死,其特征在于大量促炎因子释放和细胞膜破裂。Mito-Mel正是通过激活NLRP3炎性小体和GSDMD切割,诱导了CRPC细胞的焦亡过程。
这一发现不仅揭示了线粒体损伤与焦亡之间的联系,也为癌症免疫治疗提供了新的思路——通过诱导肿瘤细胞焦亡,将冷肿瘤转化为热肿瘤,提升免疫检查点治疗的有效性。
03
本研究首次证实,将褪黑素靶向线粒体后,不仅能极大增强其抗癌效力,还开辟了一条针对CRPC代谢依赖性和免疫逃逸的新治疗路径。Mito-Mel作为一种基于天然产物的小分子药物,具备良好的生物相容性和安全性,有望在未来推进至临床阶段。
对于那些面临耐药、复发风险的CRPC患者而言,这项成果可能带来新的治疗选择,同时也为其他依赖线粒体代谢的癌症类型提供借鉴。
这项由中大与中科大联合完成的研究,不仅拓展了我们对前列腺癌代谢机制的理解,也为靶向线粒体的抗癌策略注入了新动能。随着对细胞死亡机制和免疫调控机制的深入探索,像Mito-Mel这样的创新型化合物,或将引领下一代癌症治疗的新方向。
参考:
Chen, Xiaohui, et al. “Targeting Melatonin to Mitochondria Mitigates Castration‐Resistant Prostate Cancer by Inducing Pyroptosis.” Small (2025): 2408996.
Chen, Xiaohui, et al. “将褪黑激素靶向线粒体通过诱导火消来减轻去势抵抗性前列腺癌。”小 (2025):2408996。
免责声明:本页面信息为第三方发布或内容转载,仅出于信息传递目的,其作者观点、内容描述及原创度、真实性、完整性、时效性本平台不作任何保证或承诺,涉及用药、治疗等问题需谨遵医嘱!请读者仅作参考,并自行核实相关内容。如有作品内容、知识产权或其它问题,请及时联系我们处理!原文链接:https://news.qq.com/rain/a/20250504A01DNF00