| 路汀生命科学研究 2025-04-06 18:51发布于中国香港知识官 微生物博士在读
01
最近,一项发表在《Nature Communications》上的研究揭示了毛囊干细胞维持和头发再生的关键机制。研究人员发现了一种名为MCL-1的蛋白,可能是守护毛囊干细胞的“生存密码”。如果能够调控这一蛋白,未来我们或许能彻底告别脱发,并促进头发再生。该研究题为《MCL-1 safeguards activated hair follicle stem cells to enable adult hair regeneration》。

我们的头发并非一直生长,而是经历生长期、退行期和休止期的循环。在生长期,毛囊(HF)干细胞被激活,形成新的毛发;而在休止期,毛囊进入“冬眠”状态,头发停止生长。毛囊干细胞的健康状况直接决定了头发能否正常再生。科学家们发现,在毛囊干细胞的激活过程中,细胞需承受巨大的生长压力,若无法有效对抗这种压力,则会导致干细胞死亡,进而引发脱发。
细胞凋亡是一种有序的程序性细胞死亡形式,对组织发育、体内平衡及再生至关重要。这一过程由BCL-2蛋白家族严格调控,该家族控制线粒体外膜的通透性和完整性,最终决定细胞的命运。BCL-2家族包括促存活蛋白、促凋亡BH3特异性蛋白和多结构域凋亡效应物。研究表明,在毛囊中,退化期期间可观察到细胞凋亡事件。
02
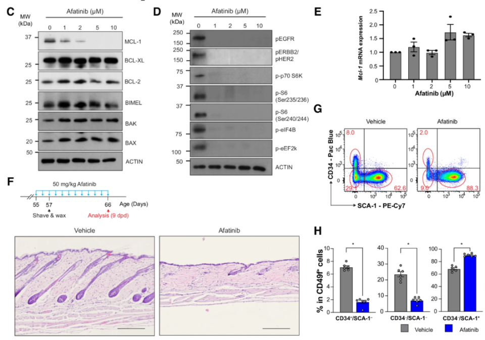
研究指出,MCL-1可能在活跃毛发生长期间维持这些高度增殖的细胞方面发挥重要作用。MCL-1和BCL-XL仅限于毛囊表皮细胞表达,而不在真皮乳头(DP)中表达。相反,促凋亡蛋白BIM和BAK在休止期和生长期很容易在毛囊中检测到。
通过基因敲除技术删除小鼠皮肤细胞中的Mcl-1基因后,研究人员观察到毛囊干细胞逐渐减少,导致小鼠出现进行性脱发。这表明MCL-1对于成人CD34+ HF干细胞(HFSC)的存活至关重要。

既然MCL-1如此重要,那么是什么控制其表达呢?研究人员发现,ERBB信号通路(一种与细胞生长相关的受体信号通路)在调控MCL-1方面发挥了核心作用。当ERBB通路被抑制时,MCL-1的表达水平随之下降,最终导致毛囊干细胞死亡。这意味着,通过调控ERBB通路,或许可以维持MCL-1的稳定表达,帮助毛囊干细胞“续命”。
此外,研究还发现缺失促凋亡基因BAK可以部分抵消MCL-1缺失的影响,提示调节细胞内部促凋亡与抗凋亡的平衡可能是未来治疗脱发的新方向。
03
目前,科学家们正在尝试通过药物调控MCL-1的表达或影响ERBB信号通路,以维持毛囊干细胞的健康状态。如果这一策略能够在人类身上实现,“生发黑科技”或许真的不再是梦!
这项研究不仅揭示了MCL-1在毛囊干细胞中的关键作用,还为脱发治疗提供了新思路:
调节MCL-1:通过调控MCL-1,维持毛囊干细胞的存活,提高头发再生能力。
靶向ERBB通路:提升MCL-1的表达,让毛囊恢复活力。
调整细胞凋亡机制:实现精准控制,避免毛囊过早进入衰退期。
随着干细胞研究的深入和精准医疗的发展,我们或许能够真正摆脱脱发的烦恼,甚至让头发再生。这项研究的成果,有望成为生发黑科技的重要里程碑,开启脱发治疗的新篇章。
参考
Chin, Hui San, et al. “MCL‑1 safeguards activated hair follicle stem cells to enable adult hair regeneration.” Nature Communications 16.1 (2025): 2829.
免责声明:本内容来自互联网平台创作者,不代表本博客和平台的观点和立场。
原文链接:https://news.qq.com/rain/a/20250406A05YAH00