| 转化医学网 2025-04-04 14:30发布于上海转化医学网官方账号


【导读】NSUN2 是一种主要的甲基转移酶,已知其与多种癌症的发生发展有关。然而,其在结直肠癌(CRC)中的作用及相关分子机制尚未得到充分阐明。
3月28日,温州医科大学研究团队在期刊《Clinical And Translational Medicine》上发表了研究论文,题为“NSUN2 promotes colorectal cancer progression and increases lapatinib sensitivity by enhancing CUL4B/ErbB-STAT3 signalling in a non-m5C manner”,本研究结果表明 NSUN2 在结直肠癌中表达上调,并与不良预后相关。分析还显示,NSUN2 促进结直肠癌细胞的增殖和转移能力。尤其是,研究人员发现 NSUN2 通过一种不依赖 m5C 的机制促进结直肠癌,这在之前尚未有报道。研究人员还发现,野生型和 m5C 酶活性缺失突变型 NSUN2 均与 CUL4B 密切相互作用。沉默 CUL4B 能有效抑制 NSUN2 的 m5C 依赖性功能。此外,NSUN2 的过表达增强了结直肠癌细胞对拉帕替尼的敏感性。综上所述,本研究揭示了 NSUN2 通过激活 CUL4B/ErbB-STAT3 通路在结直肠癌恶性转化和拉帕替尼敏感性中的一种新的不依赖 m5C 的机制,这为结直肠癌患者提供了潜在的治疗策略。

https://onlinelibrary.wiley.com/doi/full/10.1002/ctm2.70282
研究背景
01
结直肠癌(CRC)是全球第三常见的恶性肿瘤,也是癌症相关死亡的第二大原因。尽管已确定了多种致病因素,包括遗传、肥胖和环境因素,但结直肠癌的发病机制仍不清楚。结直肠癌常见的治疗方法包括手术、化疗和靶向免疫疗法。然而,尽管治疗策略有所进步,晚期转移性结直肠癌患者的 5 年生存率仍仅为 14%。因此,探究结直肠癌发病机制的潜在机制并识别新的生物标志物以开发新的治疗策略至关重要。
大量研究表明,NSUN2 在多种癌症中高表达,并以 m5C 依赖的方式调节下游 mRNA 的表达、稳定性或翻译,最终促进恶性进展。研究表明 NSUN2 在肿瘤中的某些功能可能并不依赖于 m5C 修饰。近来,RNA 修饰调节因子的甲基转移酶非依赖性功能越来越受到关注。m6A 甲基转移酶METTL6 在细胞核中发挥 m6A 书写功能,并以 m6A 非依赖性方式与 EIF3a/b 相互作用,促进细胞质中的翻译。由于胃肠道癌症(胃癌和结直肠癌)处于充满生理刺激的动态内部环境中,多种复杂因素,可能共同作用于调节肿瘤的发生和发展。因此,在胃肠道肿瘤中,癌基因甚至药物治疗可能发挥更复杂的调节作用。之前的研究中,研究人员发现 NSUN2 通过 m5C 依赖性和 m5C 非依赖性途径促进胃癌的发展。然而,NSUN2 在结直肠癌(CRC)中潜在的 m5C 非依赖性生物学功能仍有待阐明。因此,探究 NSUN2 在肿瘤进展中的 m5C 非依赖性功能至关重要,旨在确定以 NSUN2 为潜在治疗靶点的结直肠癌靶向治疗策略。
NSUN2 过表达增强结直肠癌细胞增殖和转移
02
研究人员首先评估了 NSUN2 在结直肠癌细胞系和正常细胞系(FHC)中的表达特征。研究显示,NSUN2 主要在细胞核中表达,部分在细胞质中表达。通过蛋白质印迹检测发现,NSUN2 在 DLD-1 细胞系中的表达相对较高,在 HCT116 细胞系中的表达略低。因此,研究人员选择了这两种细胞系进行后续实验,并构建了稳定过表达 NSUN2 的 HCT-116 和 DLD-1 细胞系。通过蛋白质印迹法评估了过表达效率。研究人员进行了 CCK-8 和 EdU 检测,以评估 NSUN2 过表达对两种结直肠癌细胞系增殖的影响。研究显示,NSUN2 过表达显著促进了 DLD-1 和 HCT-116 细胞的增殖。研究人员还进行了集落形成实验以检测 NSUN2 对结直肠癌细胞长期增殖的影响。研究人员发现,过表达 NSUN2 的结直肠癌细胞在 2 周时形成的集落数量多于对照结直肠癌细胞。接下来,进行了迁移实验以评估 NSUN2 过表达与否的结直肠癌细胞的转移能力。研究显示,与对照结直肠癌细胞相比,NSUN2 过表达的结直肠癌细胞的迁移和侵袭能力显著增强。

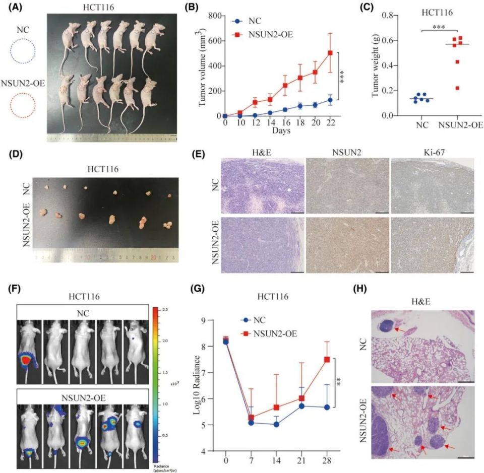
NSUN2 过表达在体内促进结直肠癌(CRC)细胞的增殖和转移
为了在体内评估 NSUN2 在结直肠癌(CRC)进展中的功能,研究人员将稳定过表达 NSUN2 的 HCT-116 细胞皮下注射到裸鼠体内,以建立裸鼠异种移植模型,并监测所形成肿瘤的生长情况。研究显示,NSUN2 过表达组小鼠的肿瘤生长明显大于对照组。此外,免疫组化染色证实 NSUN2 过表达显著上调了异种移植肿瘤组织中 Ki-67 的表达。异种移植实验的结果表明,NSUN2 过表达促进了体内结直肠癌的进展。
参考资料: https://onlinelibrary.wiley.com/doi/full/10.1002/ctm2.70282
免责声明:本内容来自互联网平台创作者,不代表本博客和平台的观点和立场。
原文链接:https://news.qq.com/rain/a/20250404A054V500