| 转化医学网 2025-04-02 16:51发布于上海转化医学网官方账号


【导读】NUB1是NEDD8的抑制剂,与肿瘤生长有关。然而,NUB1在肝细胞癌(HCC)中的表达及其对HCC生长的影响尚不清楚。
3月31日,南昌大学研究团队在期刊《Cell Death&Disease》上发表了研究论文,题为“NUB1 reduction promotes PCNA-mediated tumor growth by disturbing the PCNA polyubiquitination/NEDDylation in hepatocellular carcinoma cells”,本研究中,研究结果表明,肝细胞癌(HCC)组织和细胞中 NUB1 蛋白表达降低,通过上调 NEDD8 增加了增殖细胞核抗原(PCNA)蛋白的稳定性,从而促进 HCC 细胞生长。从机制上讲,NUB1 减少会通过上调 NEDD8 促进 PCNA 在赖氨酸 164(Lys164)处的 NEDD8 泛素样修饰,进而拮抗 PCNA 的 K48 连接多聚泛素化,从而增加 HCC 细胞中 PCNA 的稳定性。最后,体外和体内实验结果表明,NEDD8 泛素样修饰抑制剂 TAS4464 可抑制 PCNA 的 NEDD8 泛素样修饰,降低 PCNA 蛋白表达,从而抑制 HCC 细胞生长。综上所述,本研究结果表明 NUB1 是 HCC 增殖的负调节因子,并证实 PCNA 的 NEDD8 泛素样修饰通过拮抗 PCNA 多聚泛素化促进 PCNA 蛋白稳定性。本研究为 HCC 生长的特定机制提供了新的视角。
https://www.nature.com/articles/s41419-025-07567-3
研究背景
01
肝细胞癌(HCC)是临床上最常见的癌症之一。尽管过去几十年肿瘤治疗取得了进展,但肝细胞癌患者的死亡率仍在上升,目前 5 年生存率仅约为 18%。肝细胞癌细胞不受控制的增殖是导致肝细胞癌患者肿瘤扩散和预后不良的关键因素。因此,迫切需要进一步阐明肝细胞癌增殖的调控机制,并发现更多有效的干预靶点,为肝细胞癌的治疗提供有效的策略。
先前的研究表明,NUB1 表达失调可能与类风湿性关节炎以及一系列神经退行性疾病有关。最近,NUB1 在肿瘤生长中的作用引起了相当大的关注。例如,NUB1 敲低通过诱导细胞周期停滞抑制了体外培养的乳腺癌细胞的生长。此外,研究还表明,NUB1 敲低通过上调 NEDD8 及其结合系统促进了肾细胞癌、骨肉瘤和胃癌的肿瘤生长。然而,NUB1 在肝细胞癌(HCC)中的表达及其对 HCC 生长的影响尚未见报道。
过表达NUB1通过减少PCNA的表达在体内外抑制HCC细胞生长
02
研究结果揭示了NUB1过表达通过减少PCNA蛋白表达在体外抑制HCC细胞的增殖。此外,为了确认在体内过表达NUB1通过减少PCNA蛋白表达来抑制HCC细胞生长,研究人员在BALB/c裸鼠中使用Flag-NUB1、Flag-载体HCCLM3和MHCC97H细胞建立了皮下肿瘤模型。
研究结果表明,NUB1过表达通过减少PCNA蛋白表达来抑制HCC细胞的生长,无论是在体外还是体内。
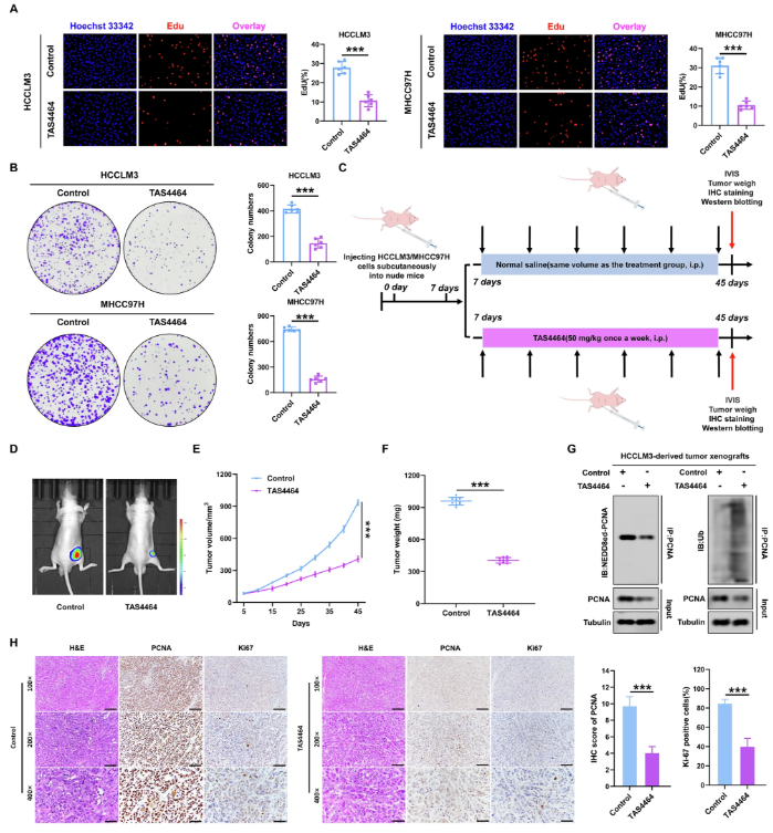
TAS4464 抑制 PCNA 的 NEDD8 泛素化,从而在体外和体内抑制肝癌细胞的生长
03
体外实验表明,TAS4464 显著抑制了 HCC 细胞的增殖。研究人员使用 EdU 检测法观察了 TAS4464(100 nM)处理对 HCCLM3 和 MHCC97H 细胞体外生长的影响。结果表明,与对照组相比,TAS4464 处理组的 HCC 细胞增殖显著降低。同样,集落形成实验也证实,与对照组相比,TAS4464 处理组的 HCC 细胞增殖能力显著受到抑制。此外,体内实验证实,TAS4464 治疗通过抑制 PCNA 的 NEDD 化和表达显著抑制了肝癌细胞的生长。最后,研究人员检测了 TAS4464 处理后 HCCLM3 细胞来源的肿瘤异种移植模型中 PCNA 的 NEDD8 泛素化、PCNA 多聚泛素化以及 PCNA 蛋白表达的变化。
TAS4464 抑制 PCNA 的 NEDD8 泛素化,从而在体外和体内抑制肝癌细胞的生长。
总体而言,本研究结果表明,TAS4464 处理通过抑制 PCNA 的 NEDD8 泛素化来下调 PCNA 表达,从而在体外和体内抑制肝细胞癌的生长。
参考资料: https://www.nature.com/articles/s41419-025-07567-3
免责声明:本内容来自互联网平台创作者,不代表本博客和平台的观点和立场。
原文链接:https://new.qq.com/rain/a/20240324A030LB00